HOME   LIST
‹–   –›

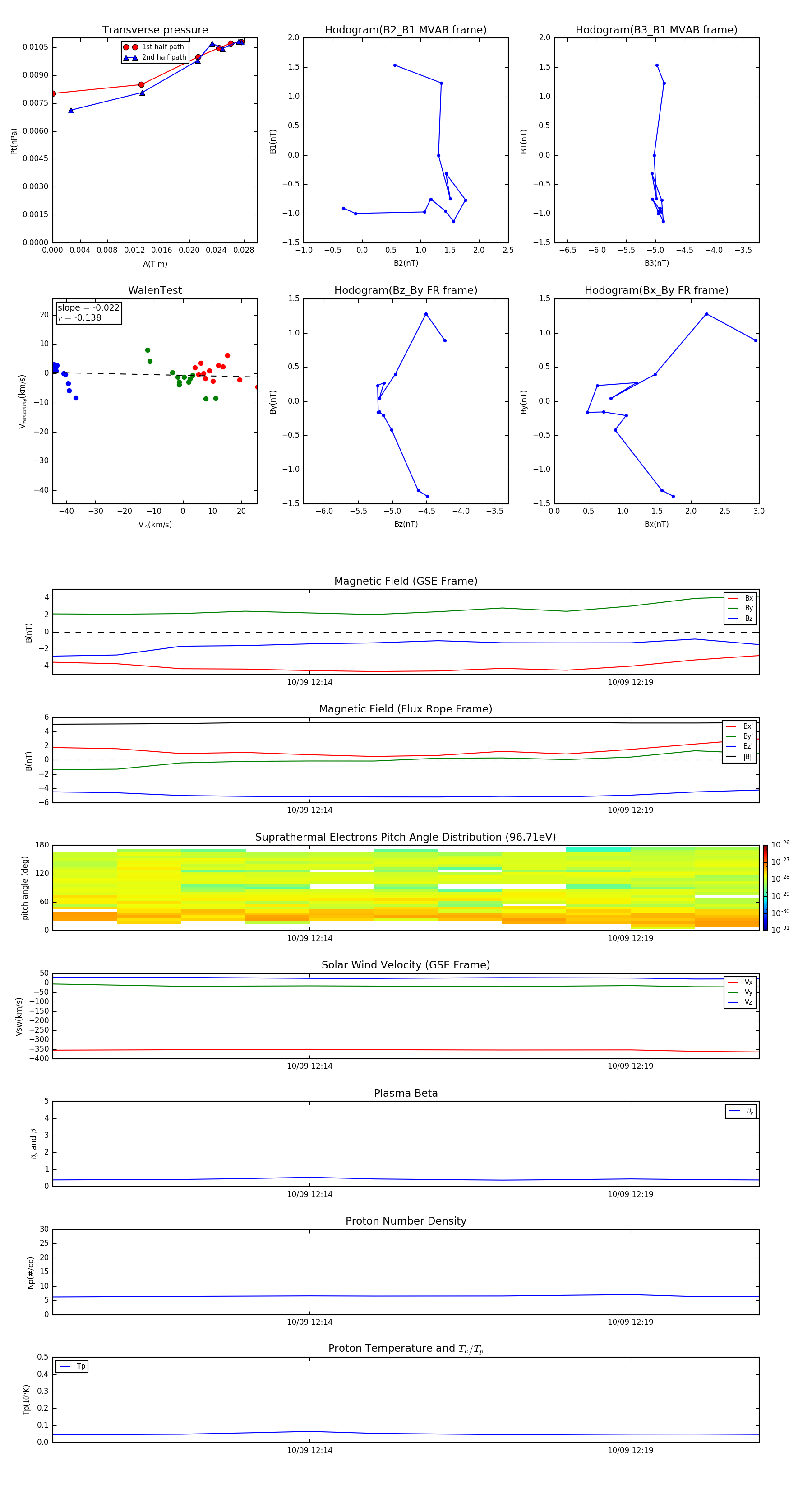
Flux Rope in 2016

Flux Rope Event 2016-10-09 12:10 ~ 2016-10-09 12:21 (12 minutes)


plot