HOME   LIST
‹–   –›

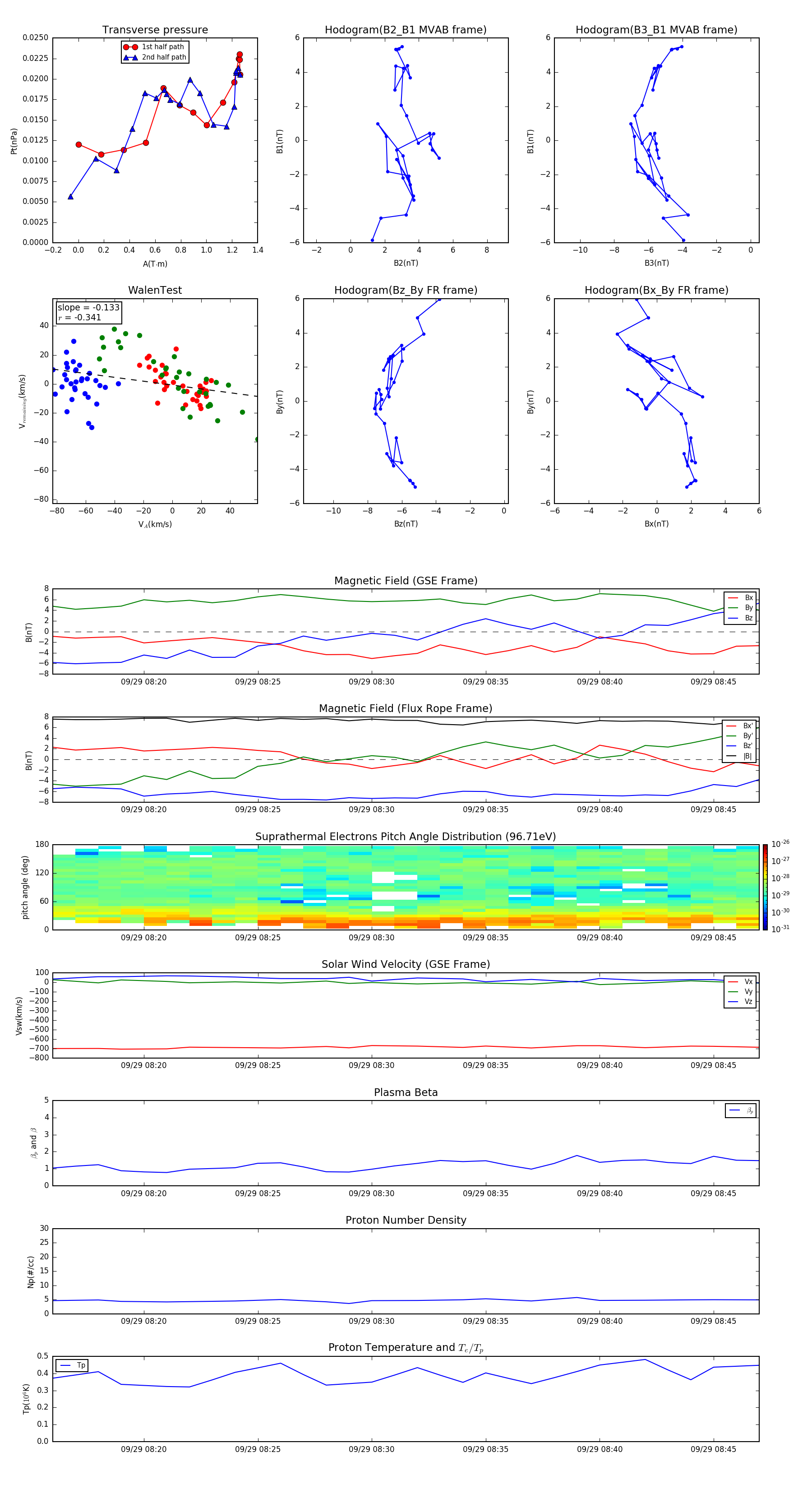
Flux Rope in 2016

Flux Rope Event 2016-09-29 08:16 ~ 2016-09-29 08:47 (32 minutes)


plot