HOME   LIST
‹–   –›

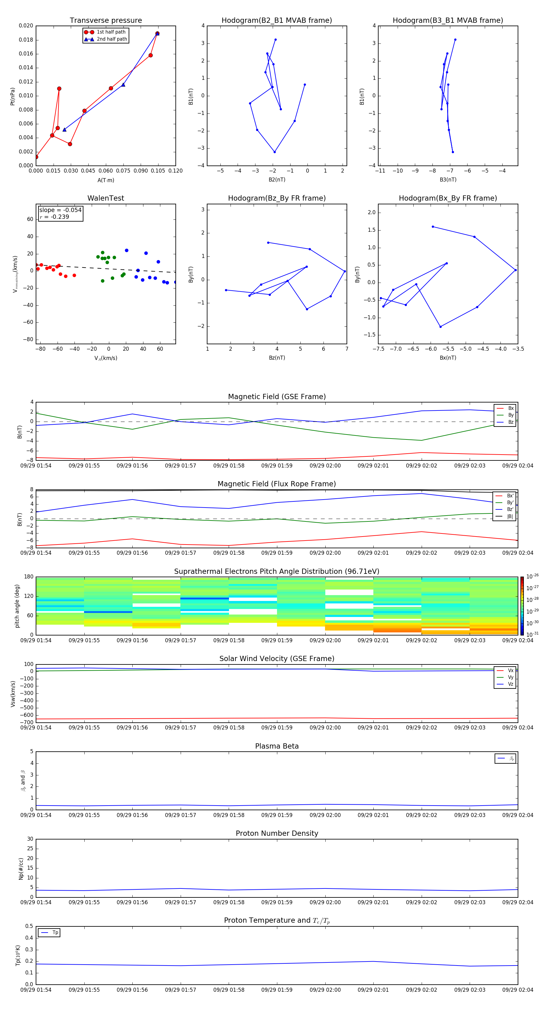
Flux Rope in 2016

Flux Rope Event 2016-09-29 01:54 ~ 2016-09-29 02:04 (11 minutes)


plot