HOME   LIST
‹–   –›

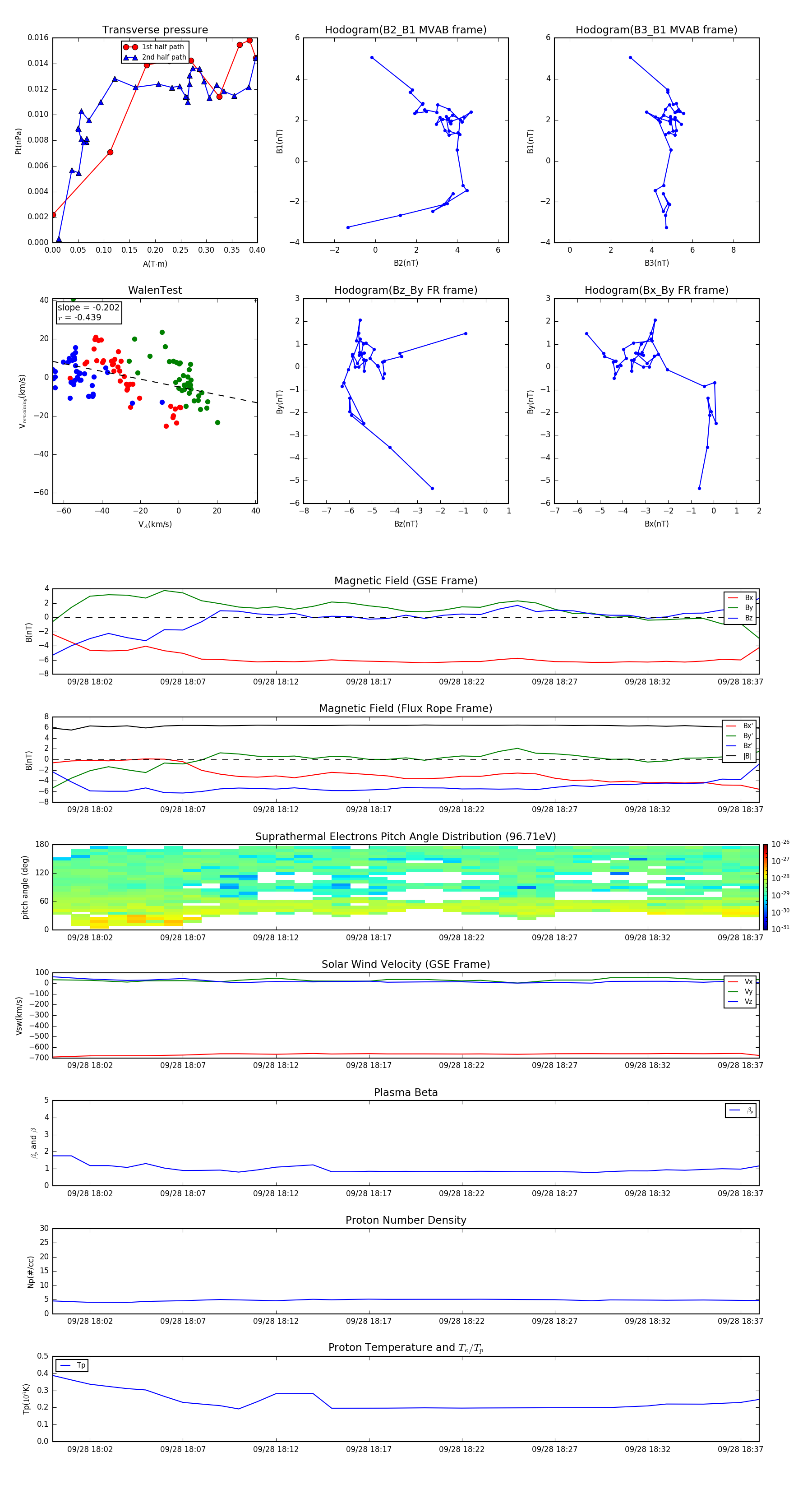
Flux Rope in 2016

Flux Rope Event 2016-09-28 18:00 ~ 2016-09-28 18:38 (39 minutes)


plot