HOME   LIST
‹–   –›

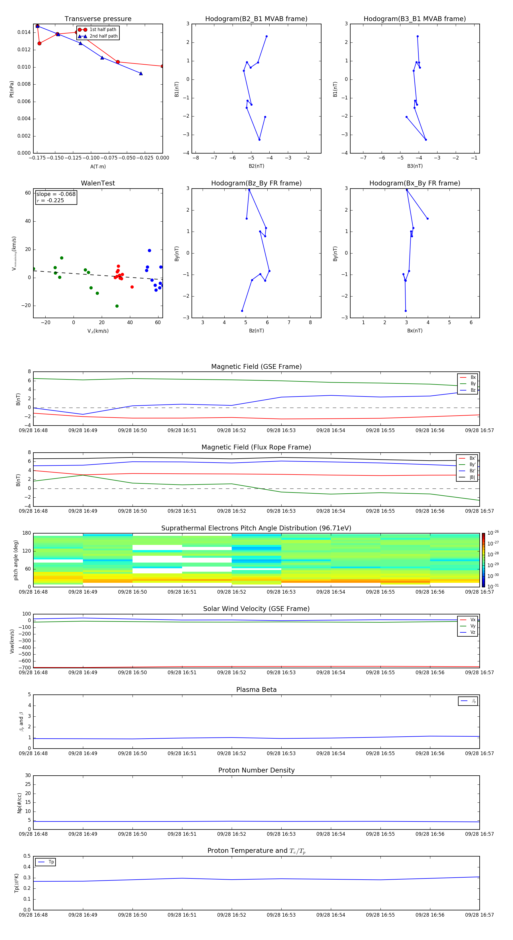
Flux Rope in 2016

Flux Rope Event 2016-09-28 16:48 ~ 2016-09-28 16:57 (10 minutes)


plot