HOME   LIST
‹–   –›

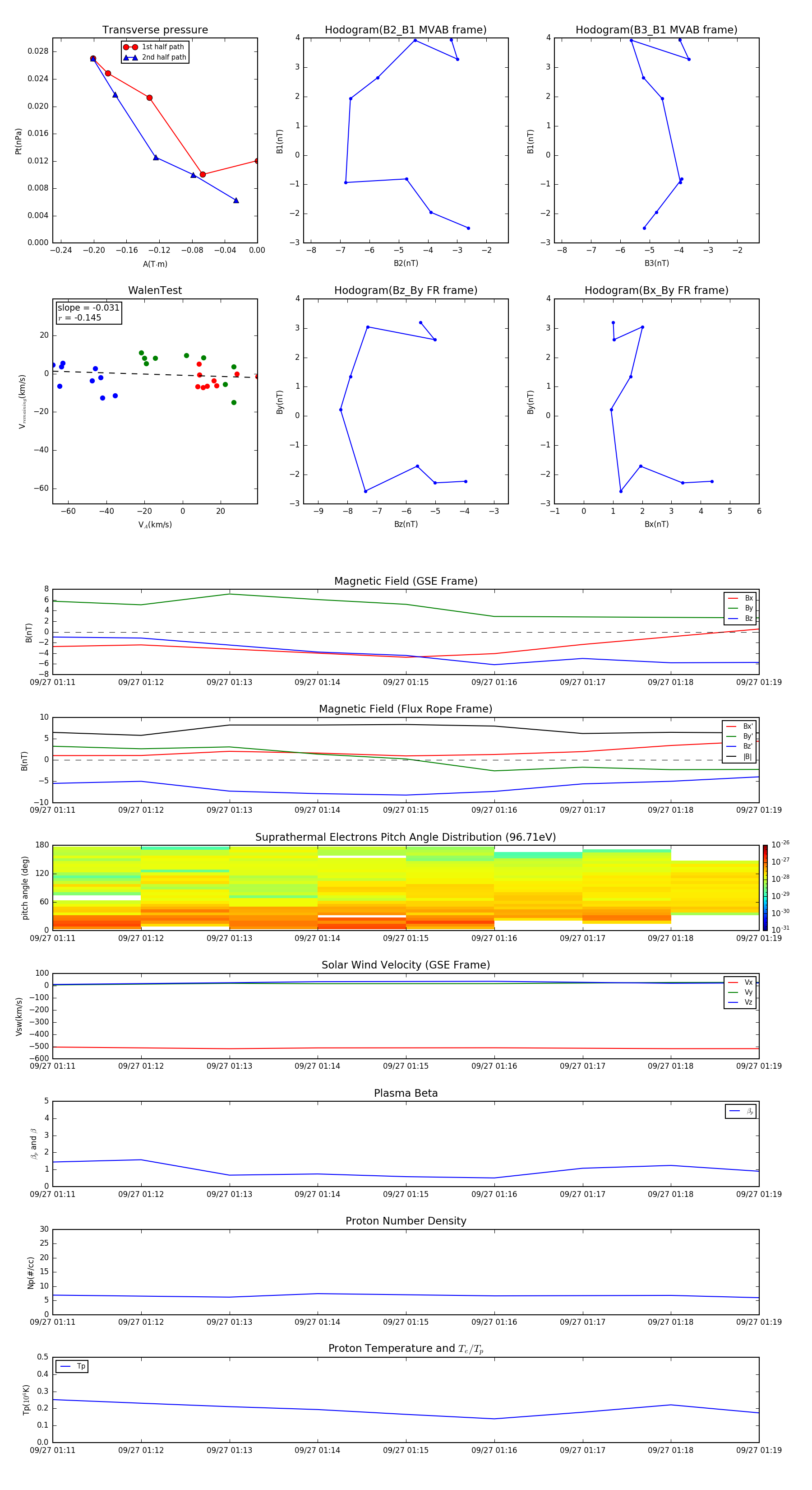
Flux Rope in 2016

Flux Rope Event 2016-09-27 01:11 ~ 2016-09-27 01:19 (9 minutes)


plot