HOME   LIST
‹–   –›

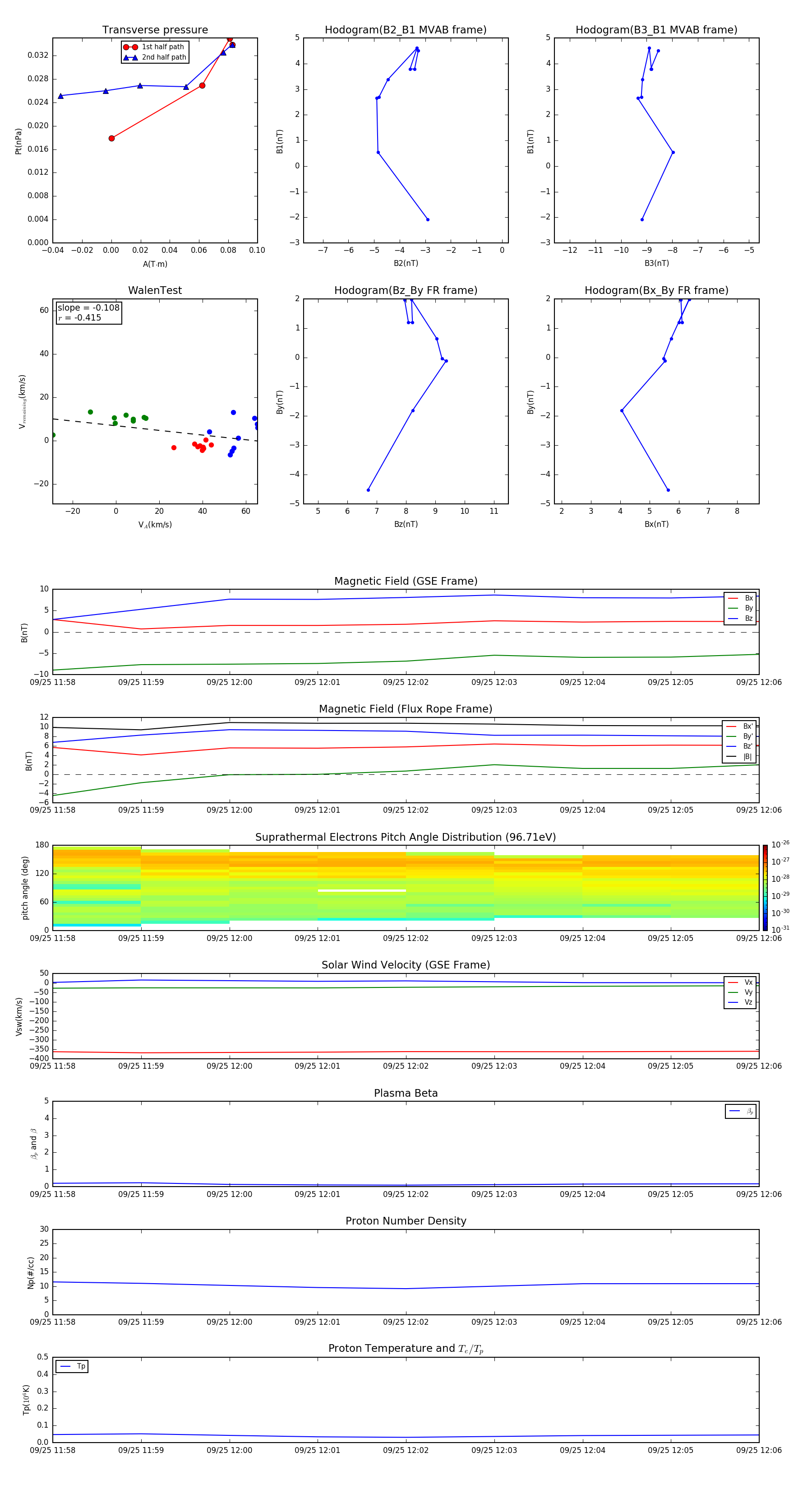
Flux Rope in 2016

Flux Rope Event 2016-09-25 11:58 ~ 2016-09-25 12:06 (9 minutes)


plot