HOME   LIST
‹–   –›

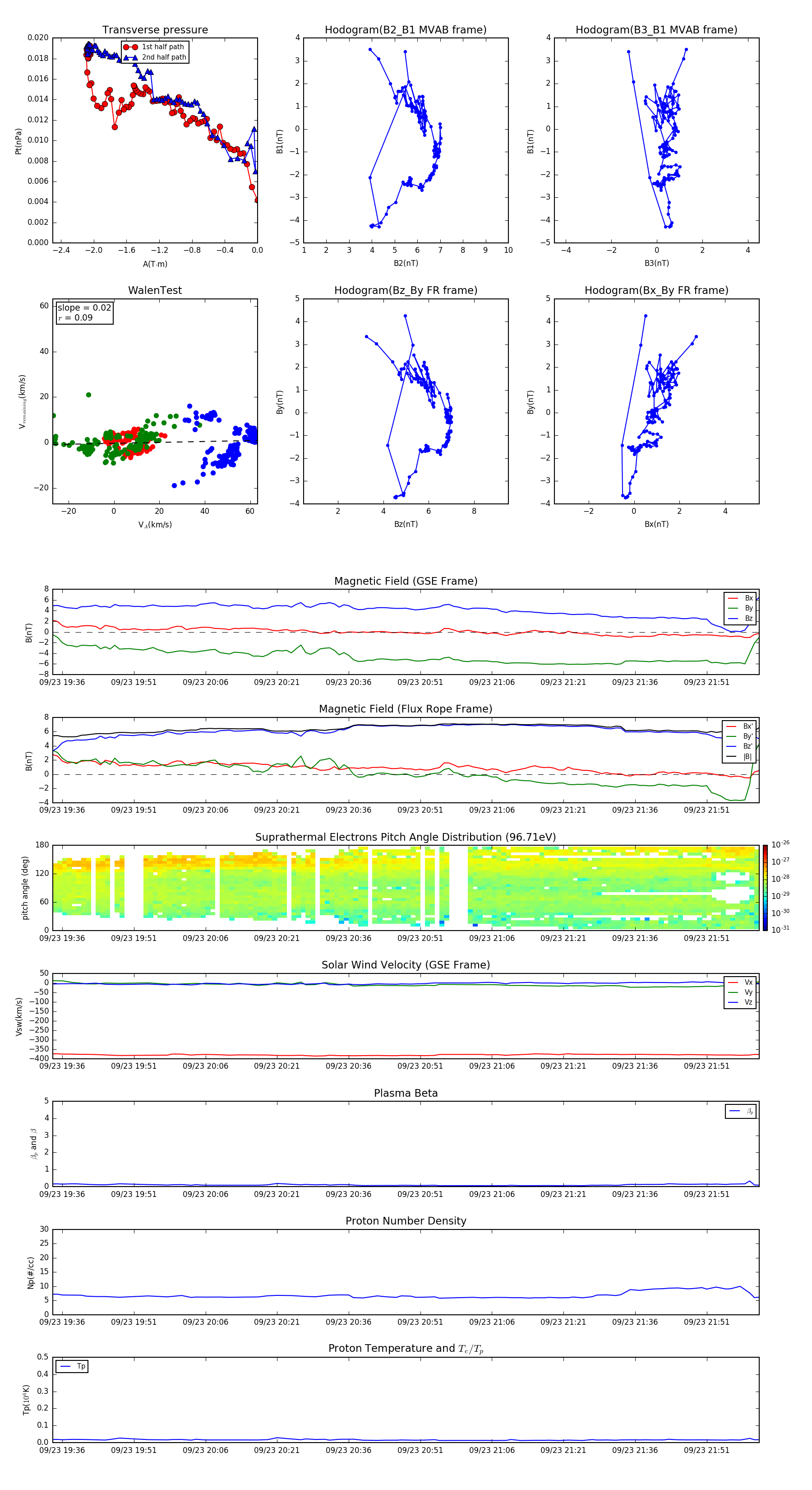
Flux Rope in 2016

Flux Rope Event 2016-09-23 19:34 ~ 2016-09-23 22:02 (149 minutes)


plot