HOME   LIST
‹–   –›

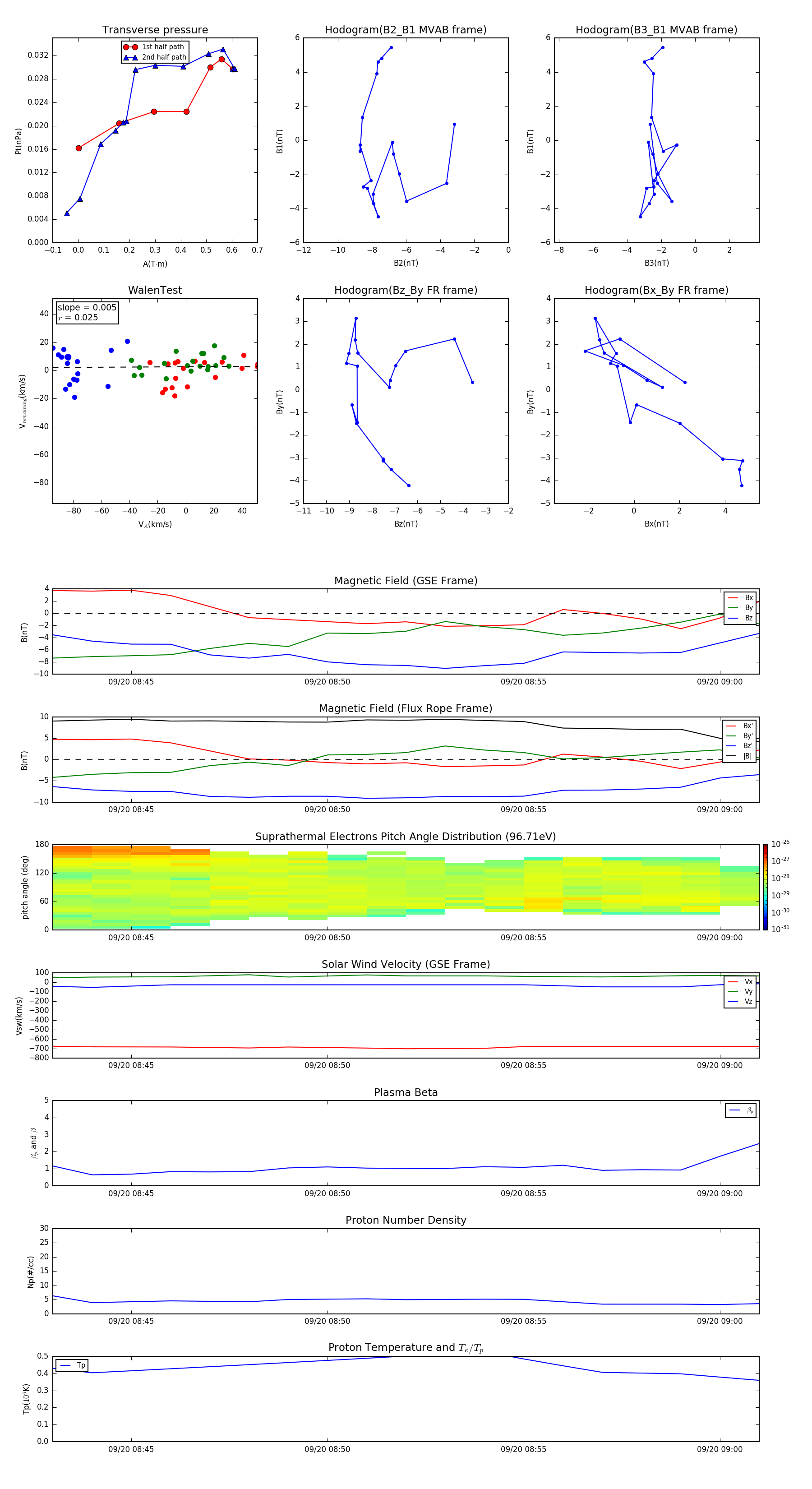
Flux Rope in 2016

Flux Rope Event 2016-09-20 08:43 ~ 2016-09-20 09:01 (19 minutes)


plot