HOME   LIST
‹–   –›

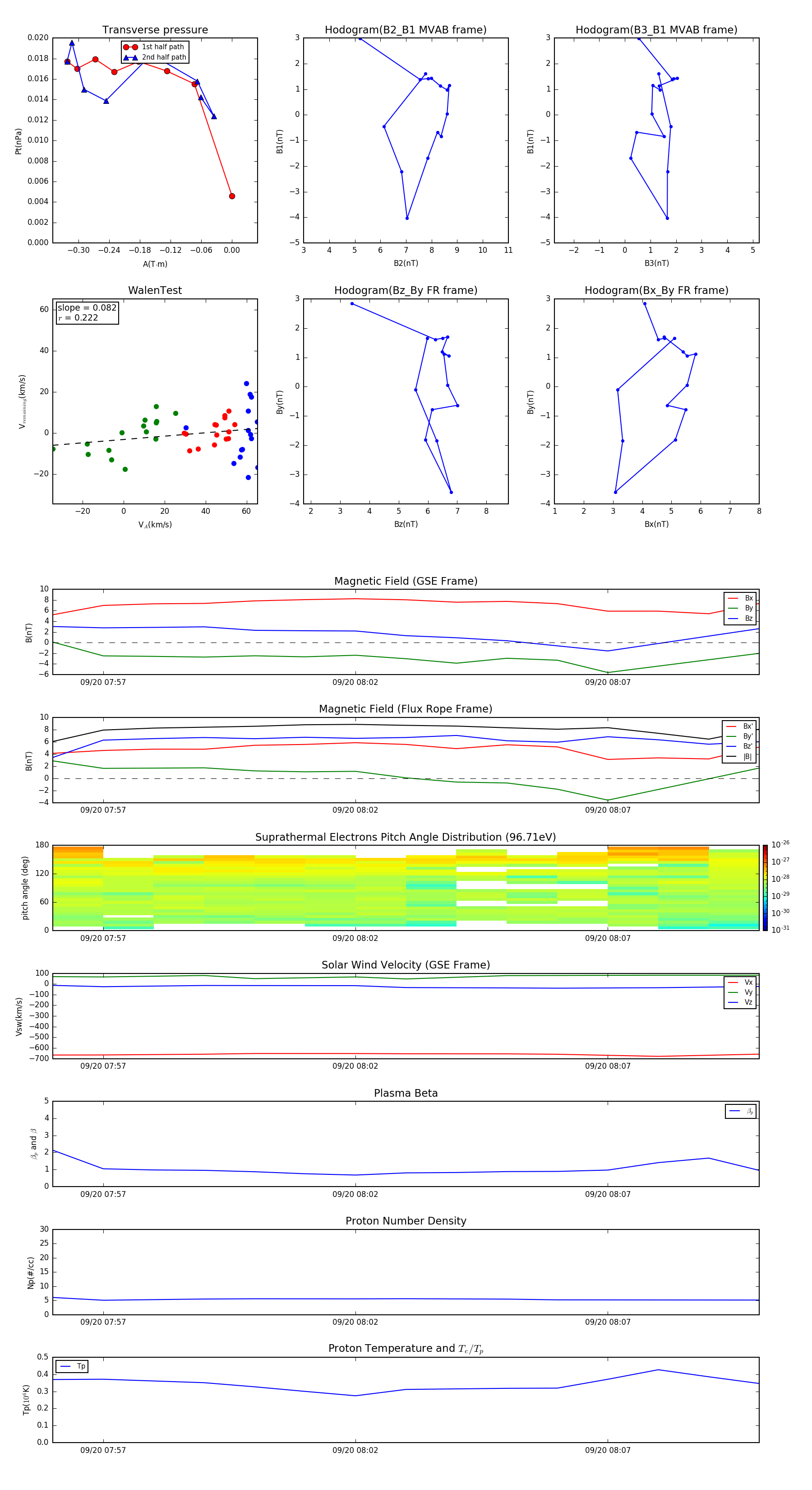
Flux Rope in 2016

Flux Rope Event 2016-09-20 07:56 ~ 2016-09-20 08:10 (15 minutes)


plot