HOME   LIST
‹–   –›

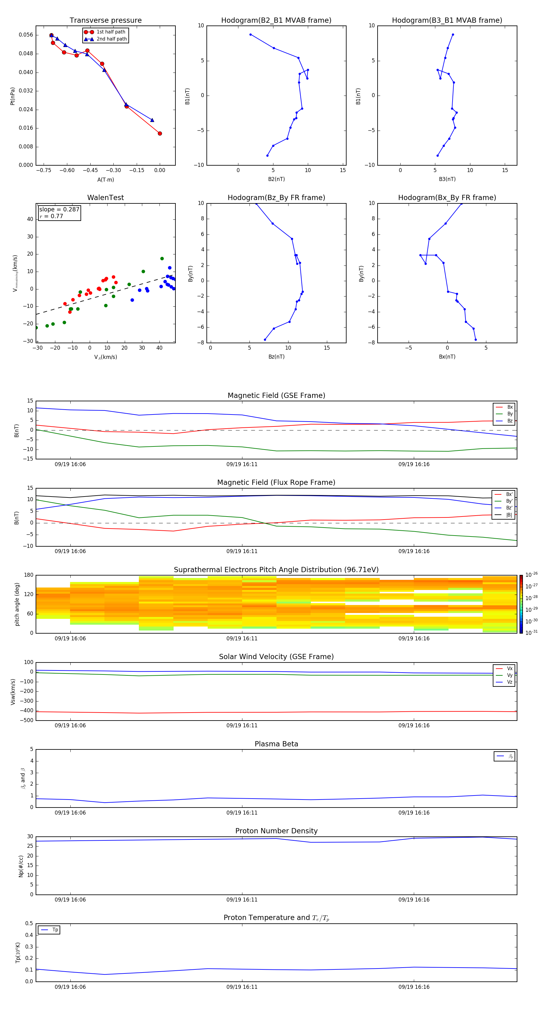
Flux Rope in 2016

Flux Rope Event 2016-09-19 16:05 ~ 2016-09-19 16:19 (15 minutes)


plot