HOME   LIST
‹–   –›

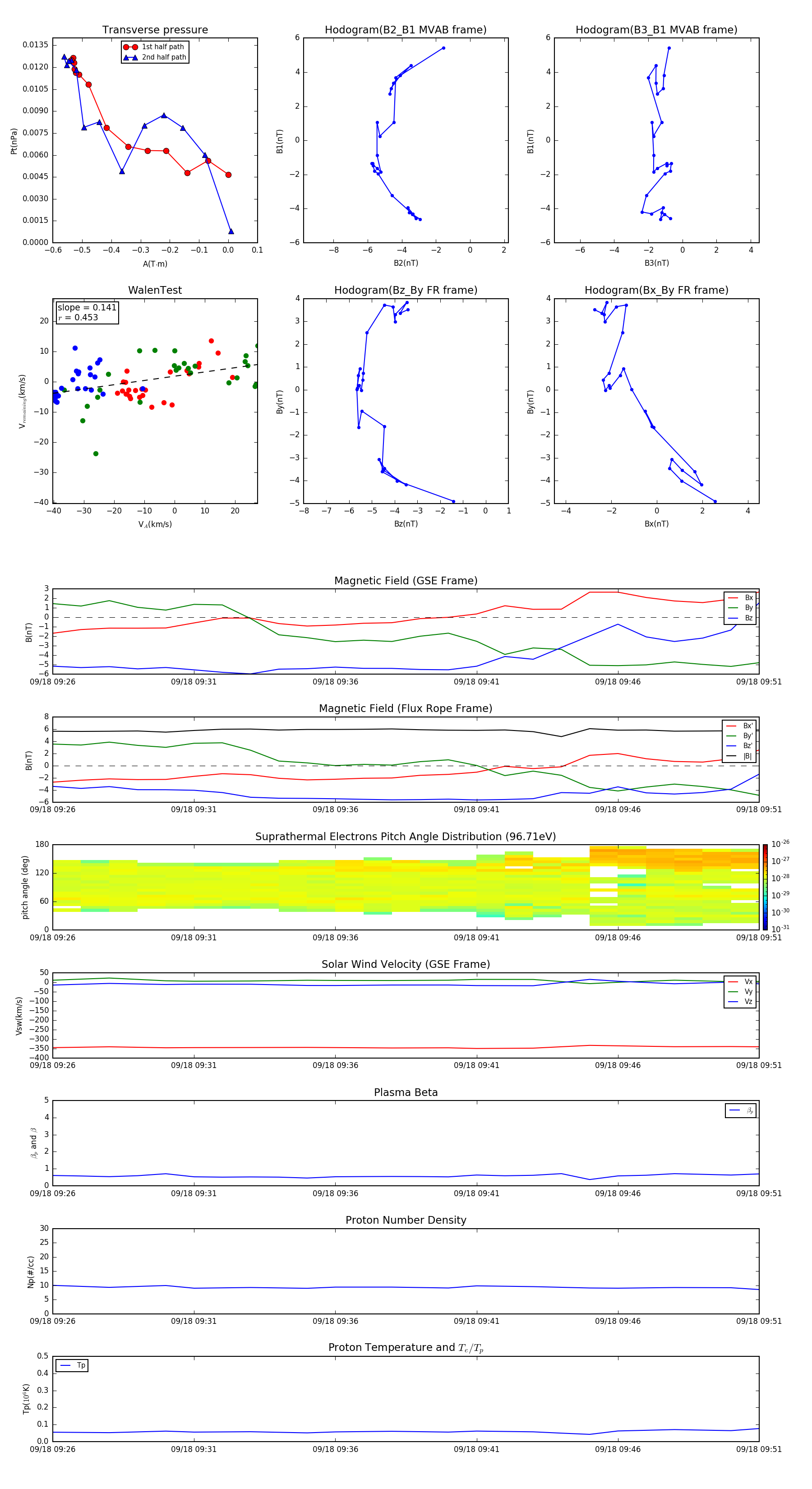
Flux Rope in 2016

Flux Rope Event 2016-09-18 09:26 ~ 2016-09-18 09:51 (26 minutes)


plot