HOME   LIST
‹–   –›

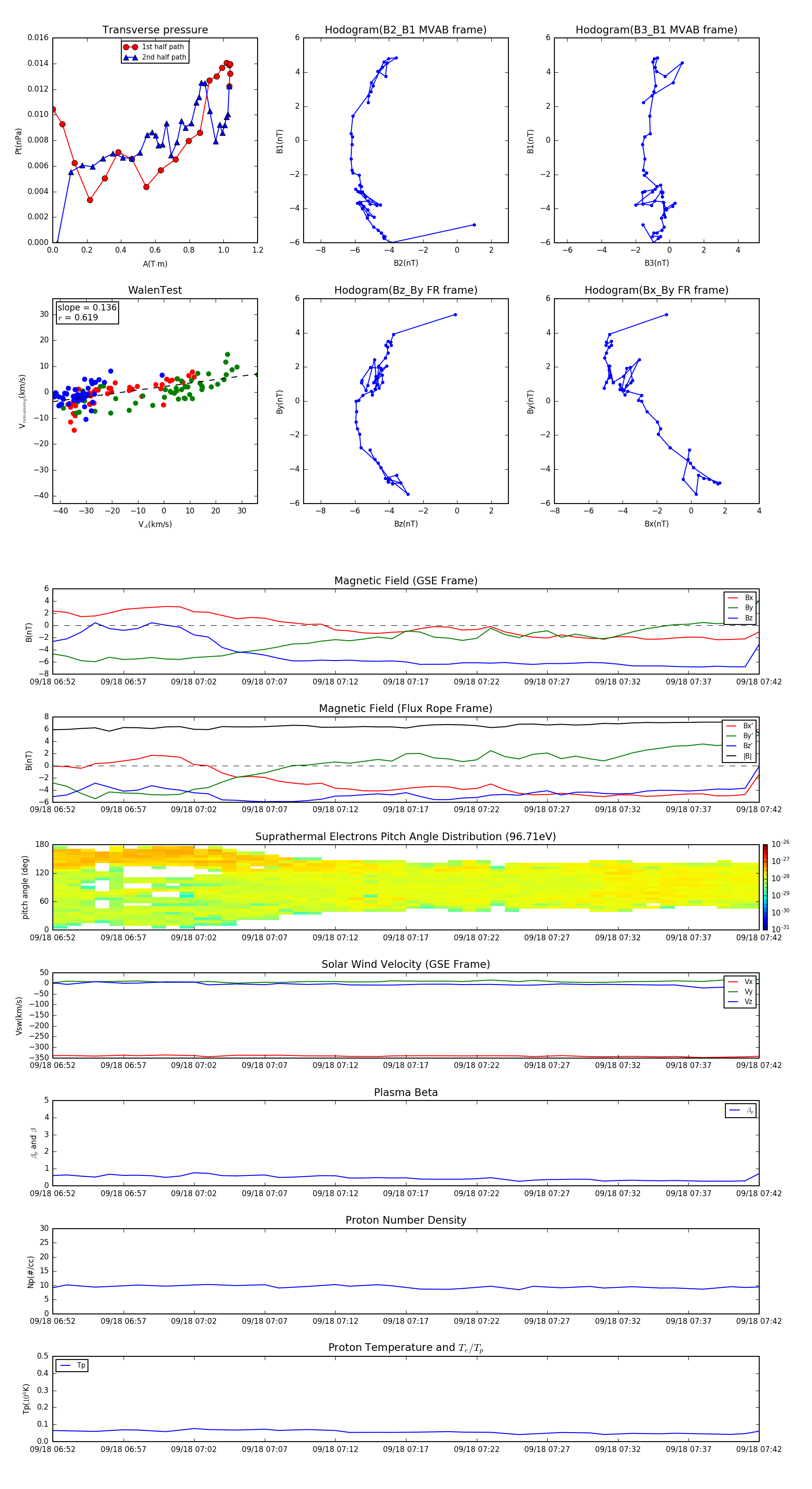
Flux Rope in 2016

Flux Rope Event 2016-09-18 06:52 ~ 2016-09-18 07:42 (51 minutes)


plot