HOME   LIST
‹–   –›

Flux Rope in 2016

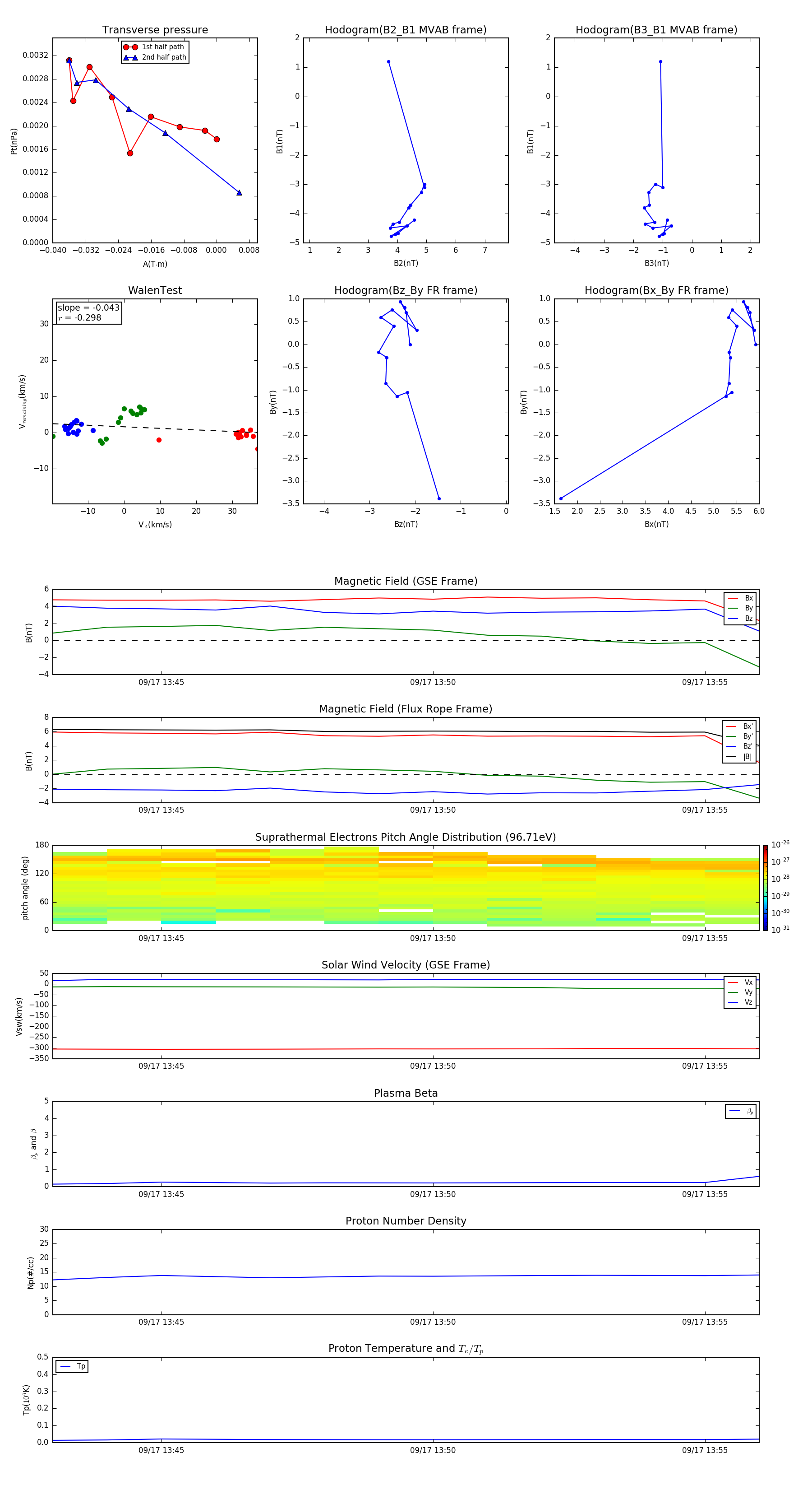
Flux Rope Event 2016-09-17 13:43 ~ 2016-09-17 13:56 (14 minutes)


plot