HOME   LIST
‹–   –›

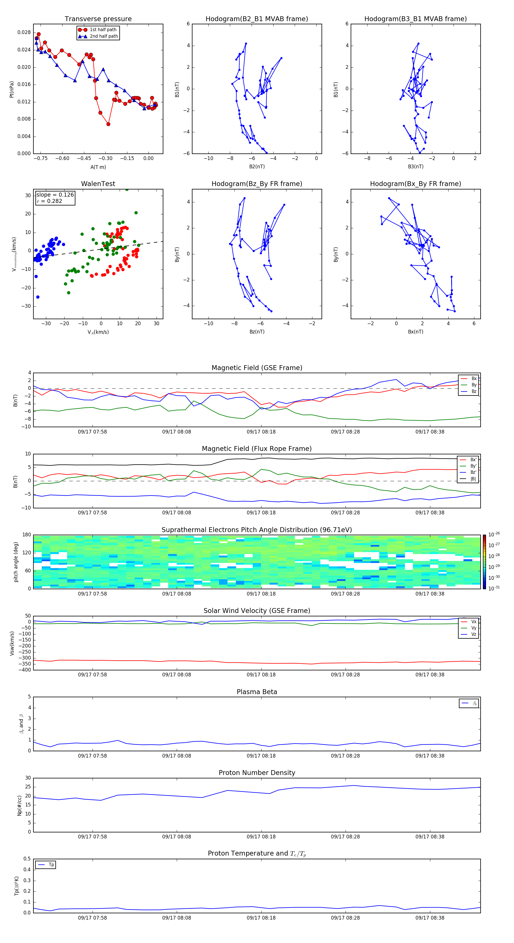
Flux Rope in 2016

Flux Rope Event 2016-09-17 07:51 ~ 2016-09-17 08:44 (54 minutes)


plot