HOME   LIST
‹–   –›

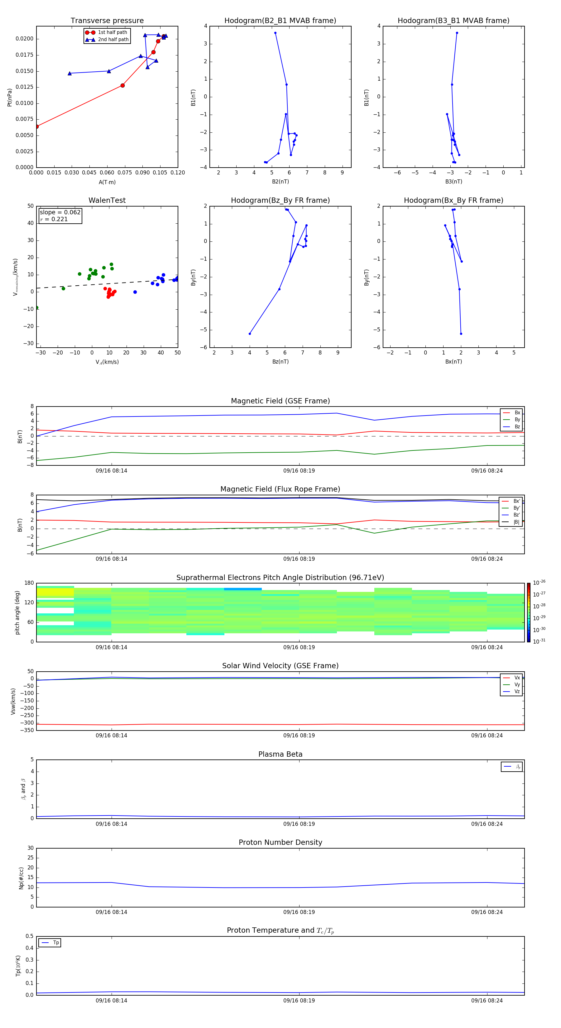
Flux Rope in 2016

Flux Rope Event 2016-09-16 08:12 ~ 2016-09-16 08:25 (14 minutes)


plot