HOME   LIST
‹–   –›

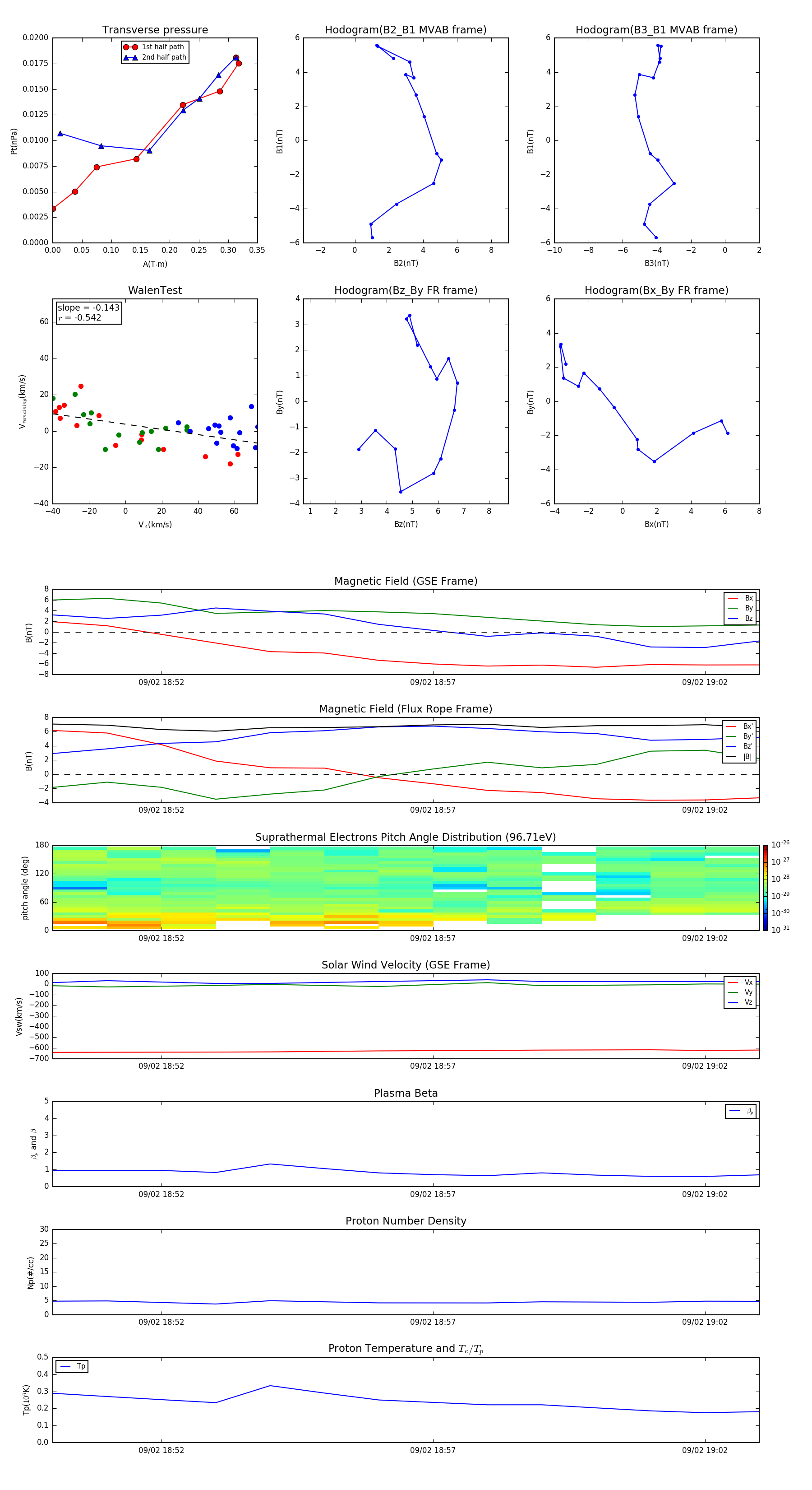
Flux Rope in 2016

Flux Rope Event 2016-09-02 18:50 ~ 2016-09-02 19:03 (14 minutes)


plot