HOME   LIST
‹–   –›

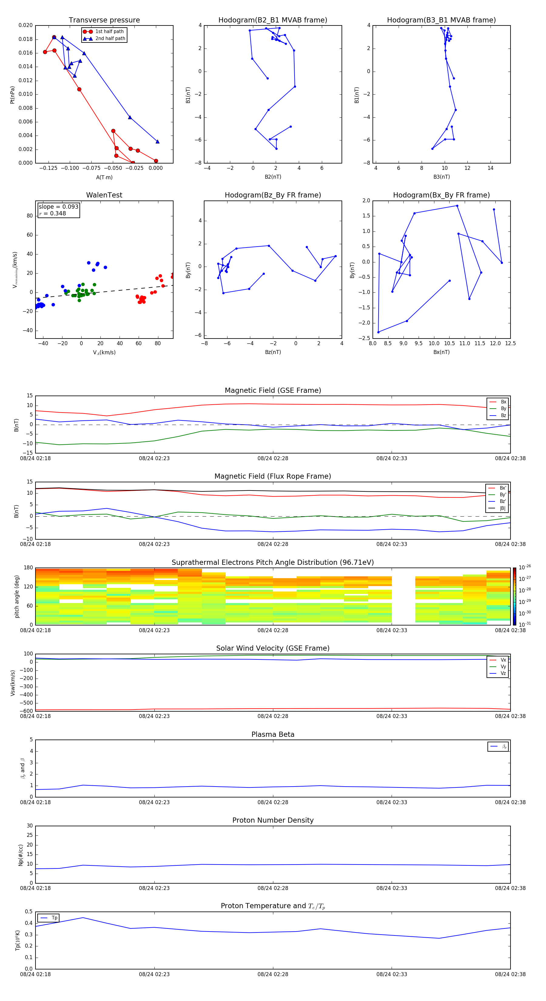
Flux Rope in 2016

Flux Rope Event 2016-08-24 02:18 ~ 2016-08-24 02:38 (21 minutes)


plot