HOME   LIST
‹–   –›

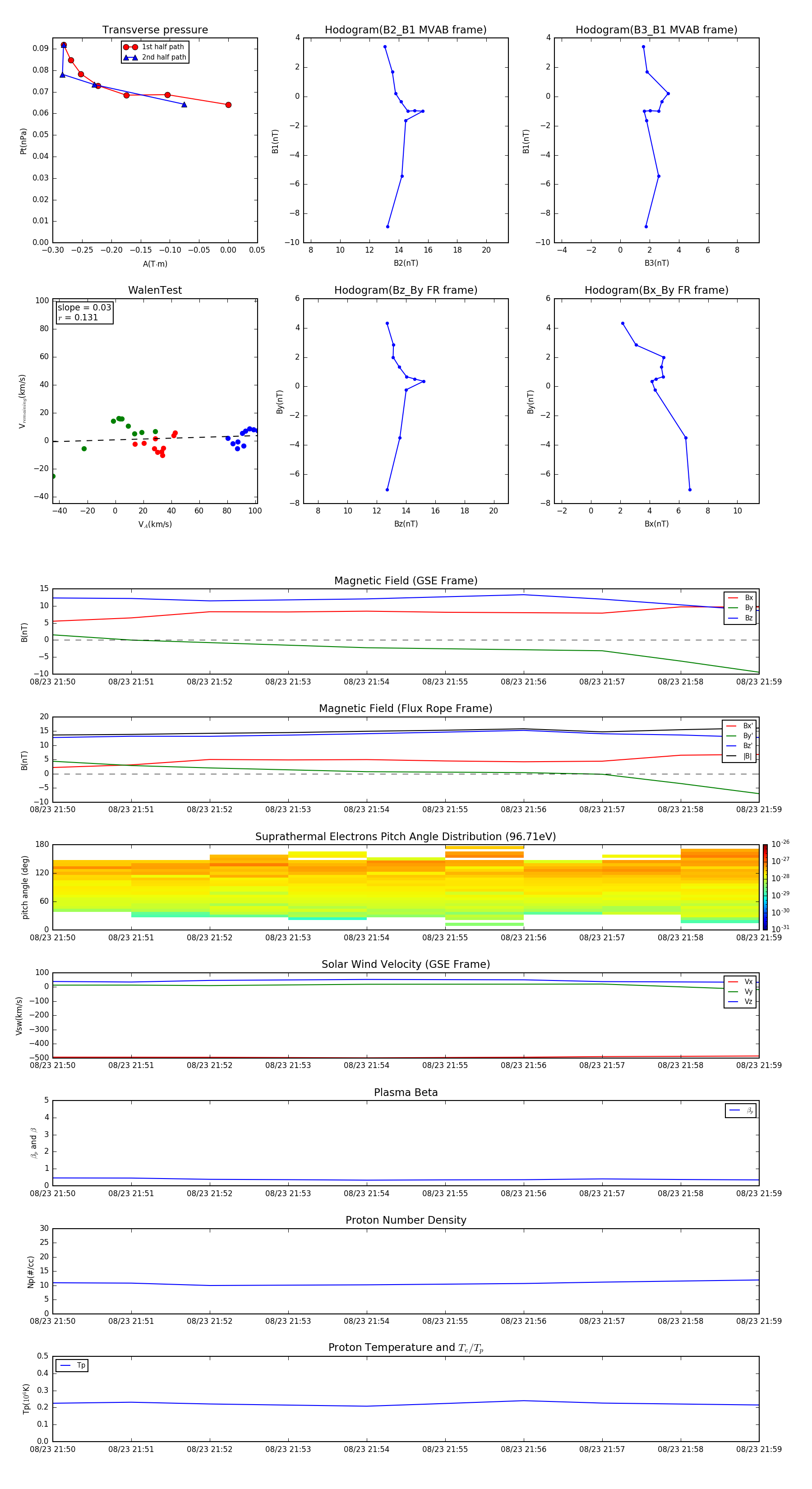
Flux Rope in 2016

Flux Rope Event 2016-08-23 21:50 ~ 2016-08-23 21:59 (10 minutes)


plot