HOME   LIST
‹–   –›

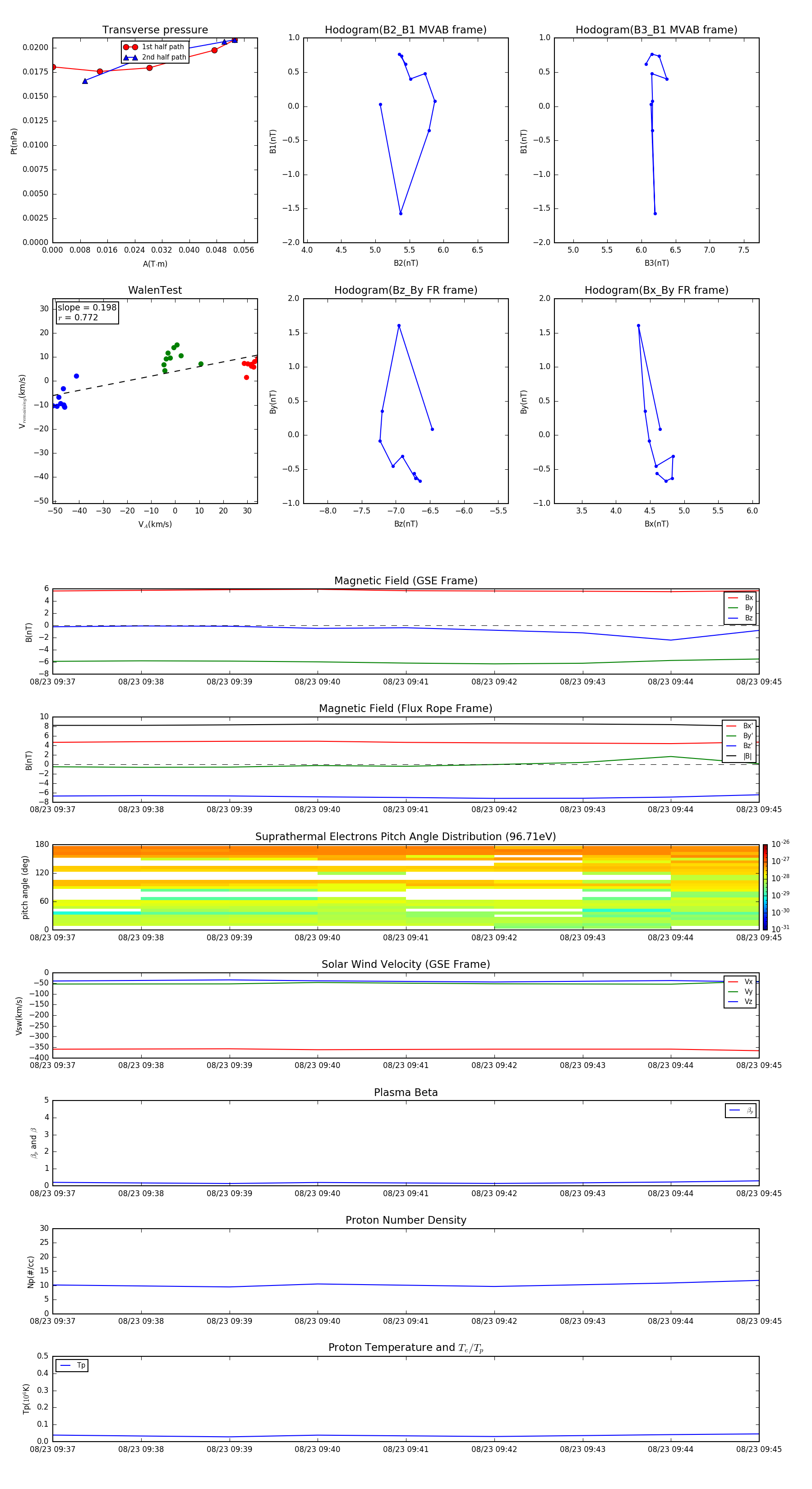
Flux Rope in 2016

Flux Rope Event 2016-08-23 09:37 ~ 2016-08-23 09:45 (9 minutes)


plot