HOME   LIST
‹–   –›

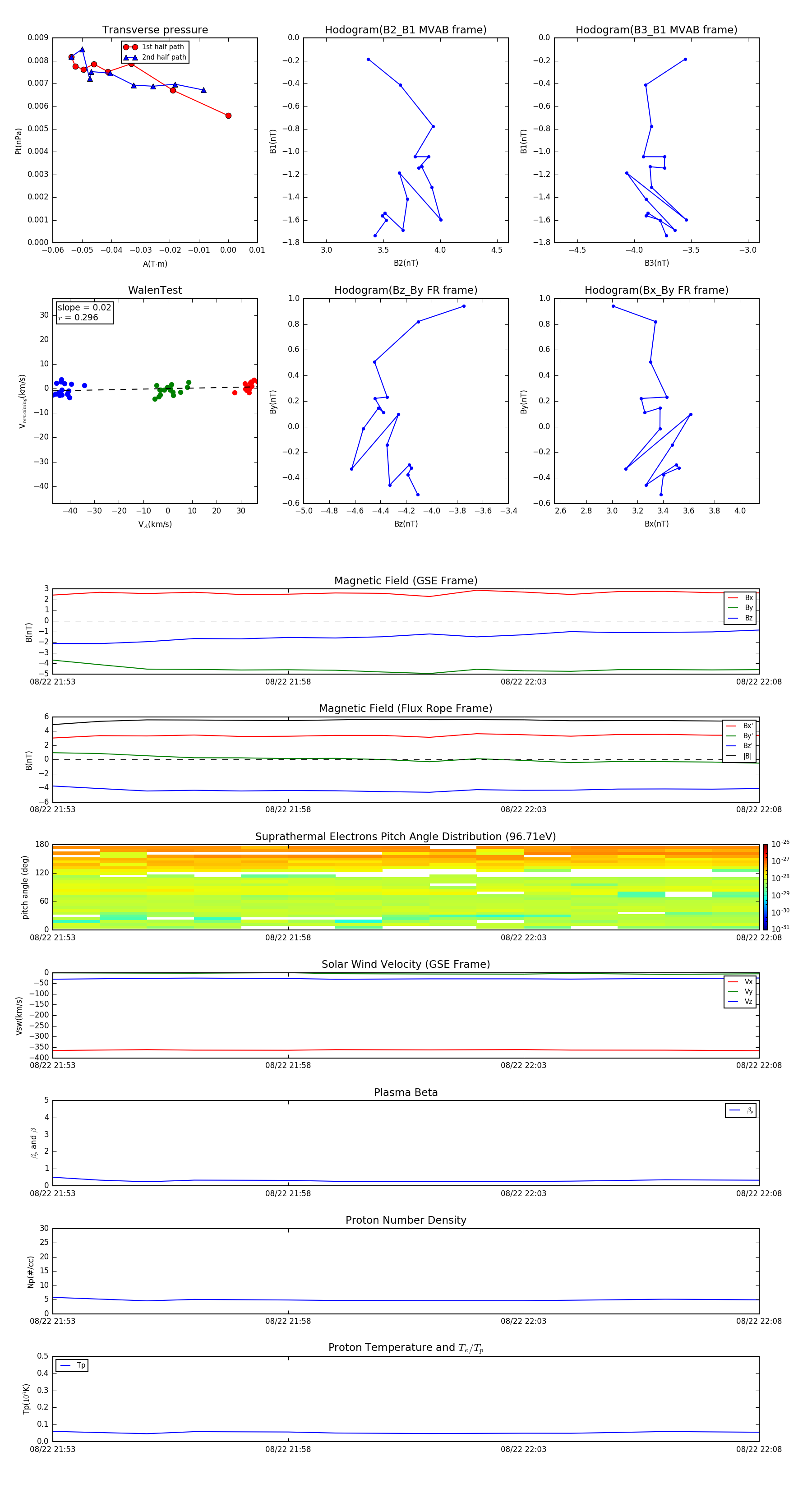
Flux Rope in 2016

Flux Rope Event 2016-08-22 21:53 ~ 2016-08-22 22:08 (16 minutes)


plot