HOME   LIST
‹–   –›

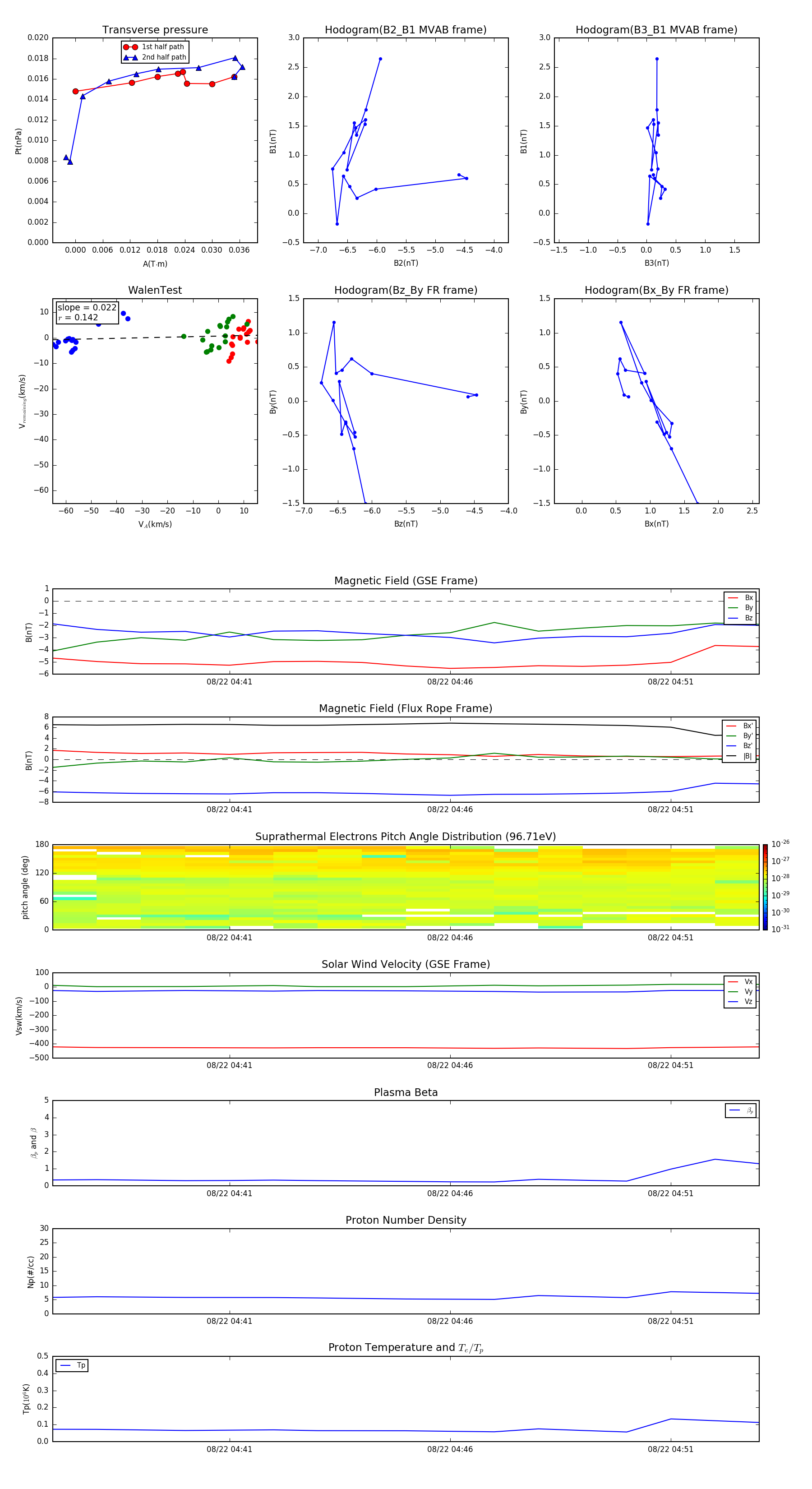
Flux Rope in 2016

Flux Rope Event 2016-08-22 04:37 ~ 2016-08-22 04:53 (17 minutes)


plot