HOME   LIST
‹–   –›

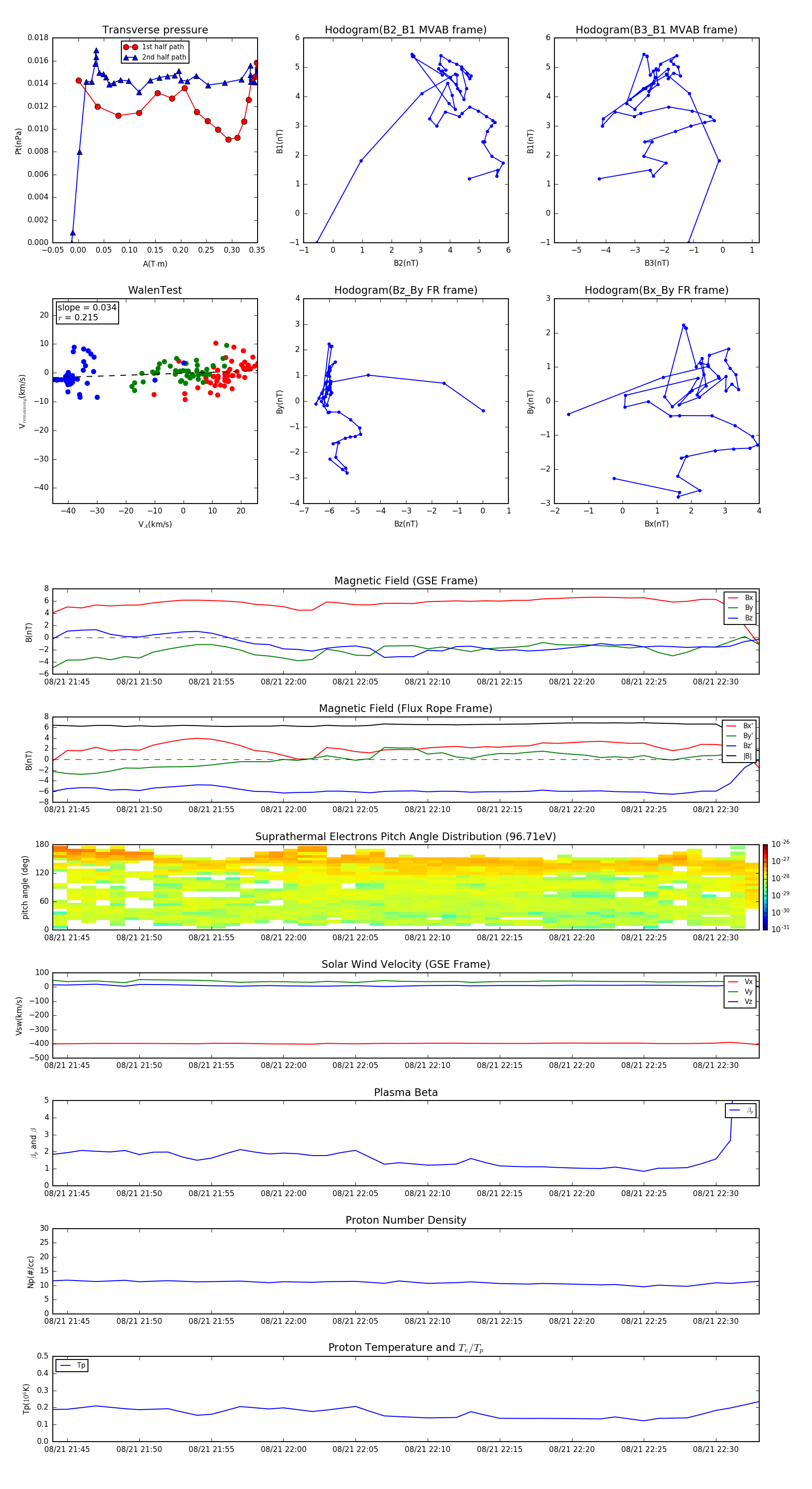
Flux Rope in 2016

Flux Rope Event 2016-08-21 21:44 ~ 2016-08-21 22:33 (50 minutes)


plot