HOME   LIST
‹–   –›

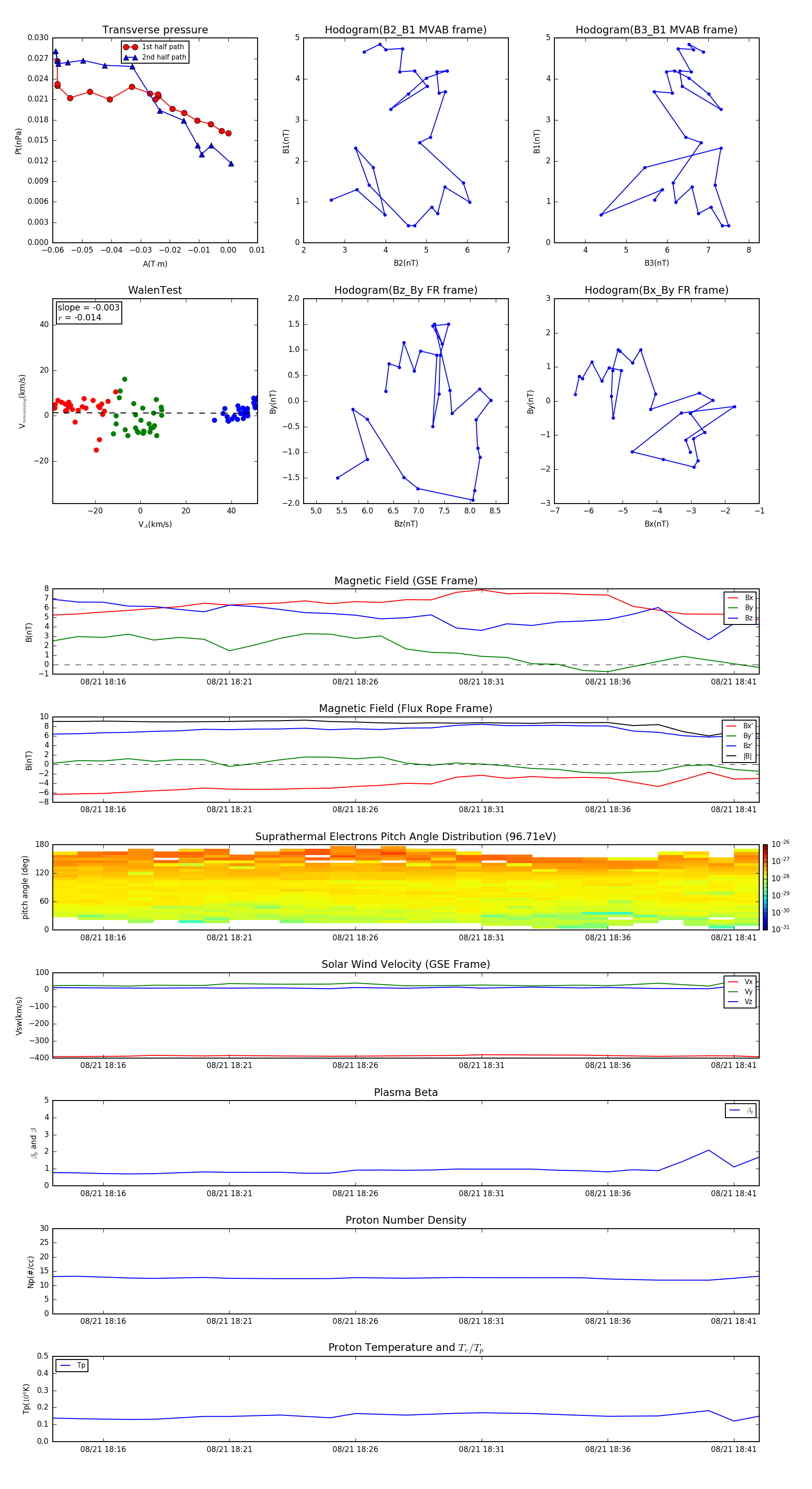
Flux Rope in 2016

Flux Rope Event 2016-08-21 18:14 ~ 2016-08-21 18:42 (29 minutes)


plot