HOME   LIST
‹–   –›

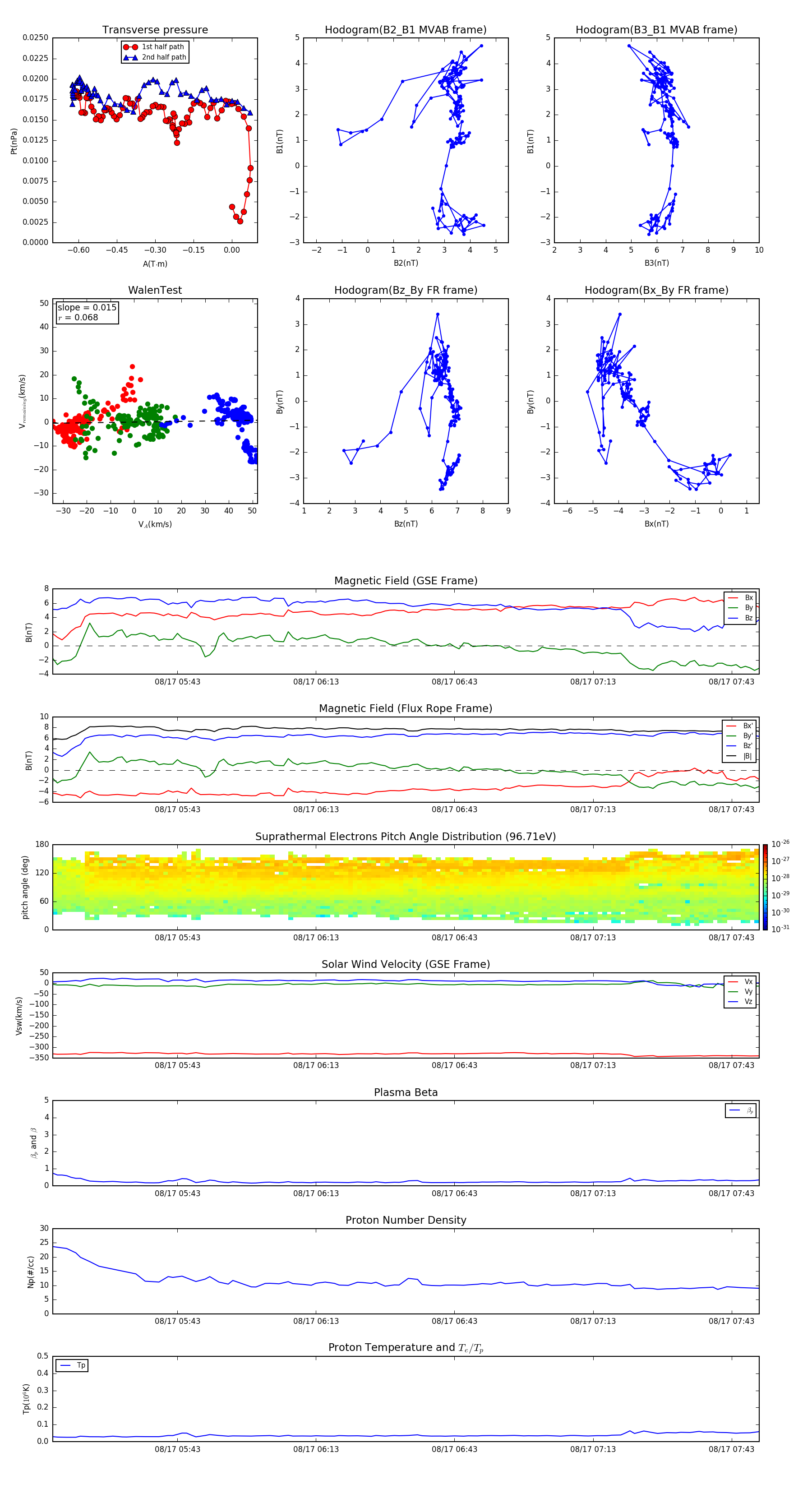
Flux Rope in 2016

Flux Rope Event 2016-08-17 05:16 ~ 2016-08-17 07:49 (154 minutes)


plot