HOME   LIST
‹–   –›

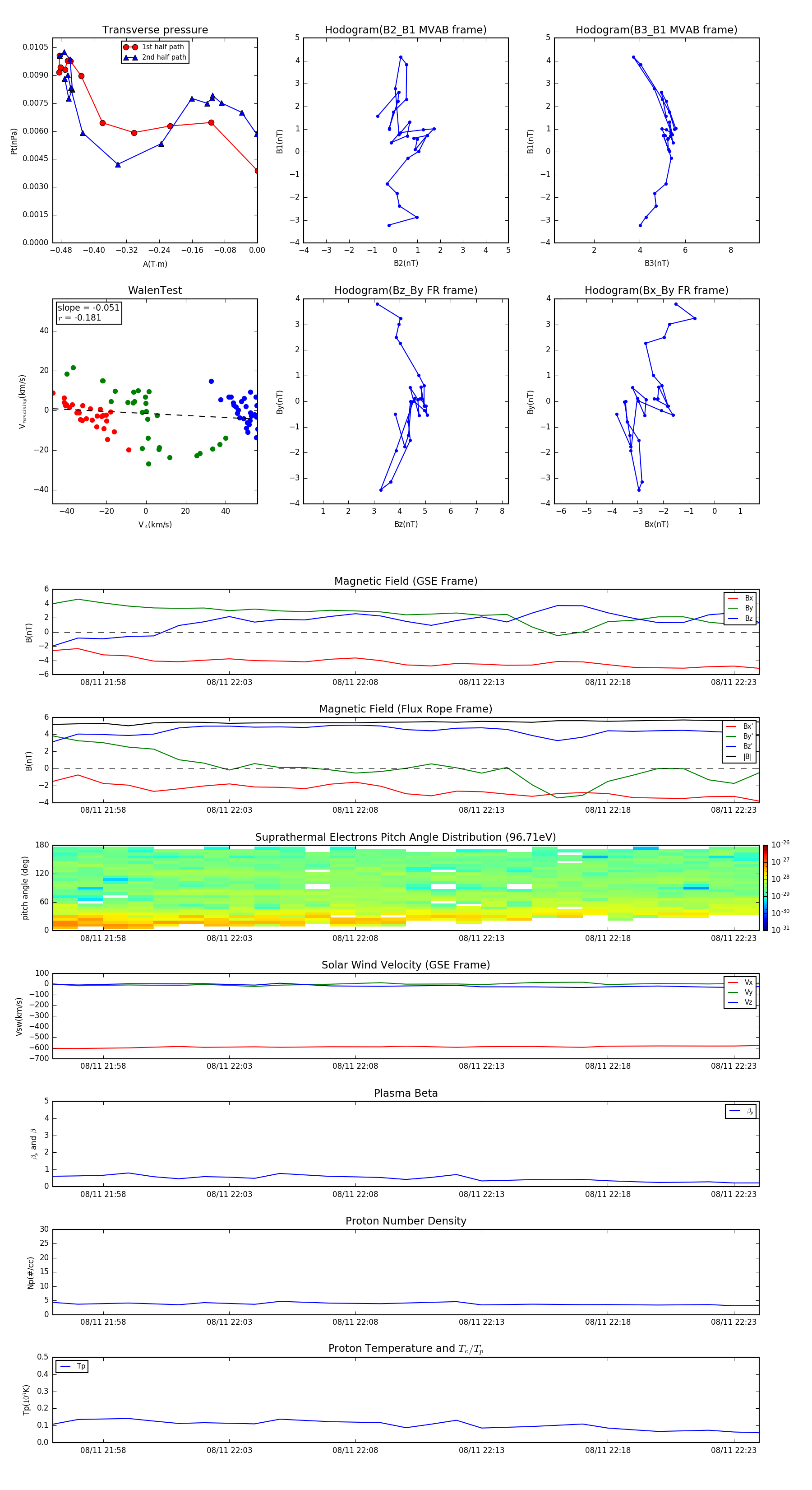
Flux Rope in 2016

Flux Rope Event 2016-08-11 21:56 ~ 2016-08-11 22:24 (29 minutes)


plot