HOME   LIST
‹–   –›

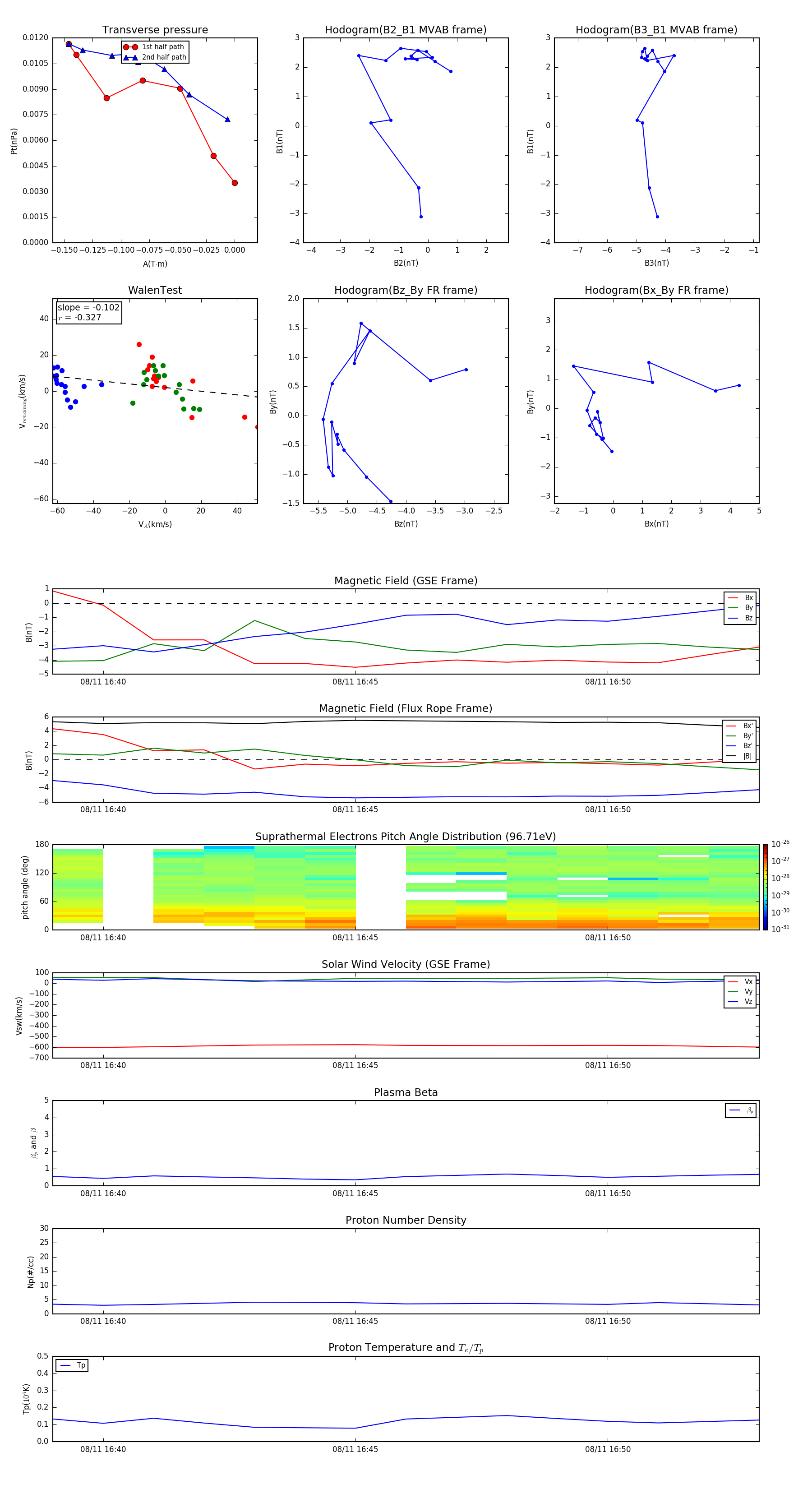
Flux Rope in 2016

Flux Rope Event 2016-08-11 16:39 ~ 2016-08-11 16:53 (15 minutes)


plot