HOME   LIST
‹–   –›

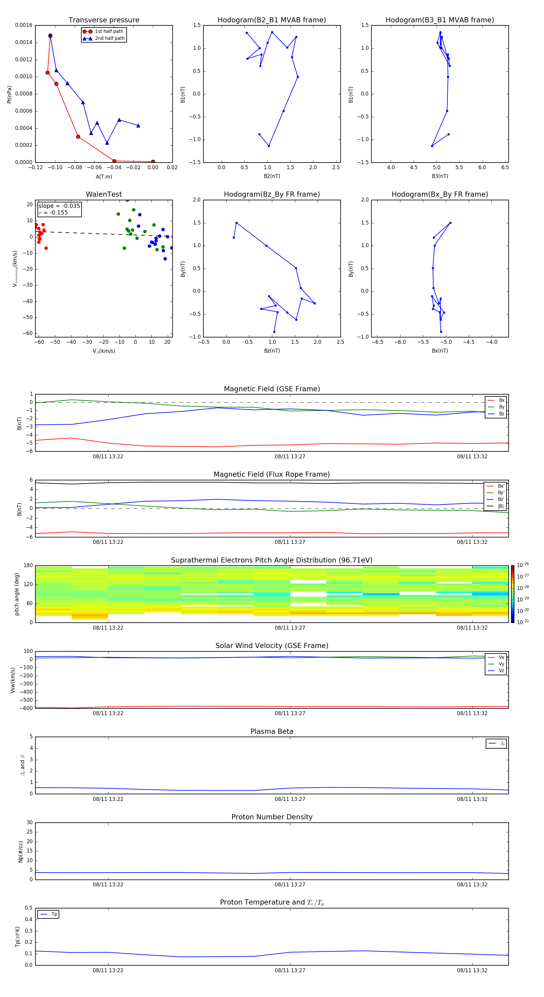
Flux Rope in 2016

Flux Rope Event 2016-08-11 13:20 ~ 2016-08-11 13:33 (14 minutes)


plot