HOME   LIST
‹–   –›

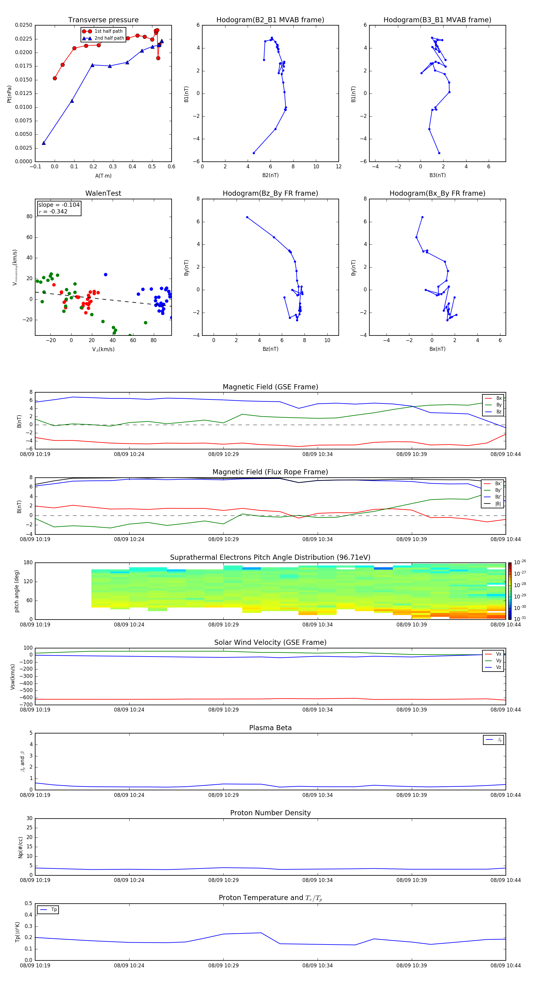
Flux Rope in 2016

Flux Rope Event 2016-08-09 10:19 ~ 2016-08-09 10:44 (26 minutes)


plot