HOME   LIST
‹–   –›

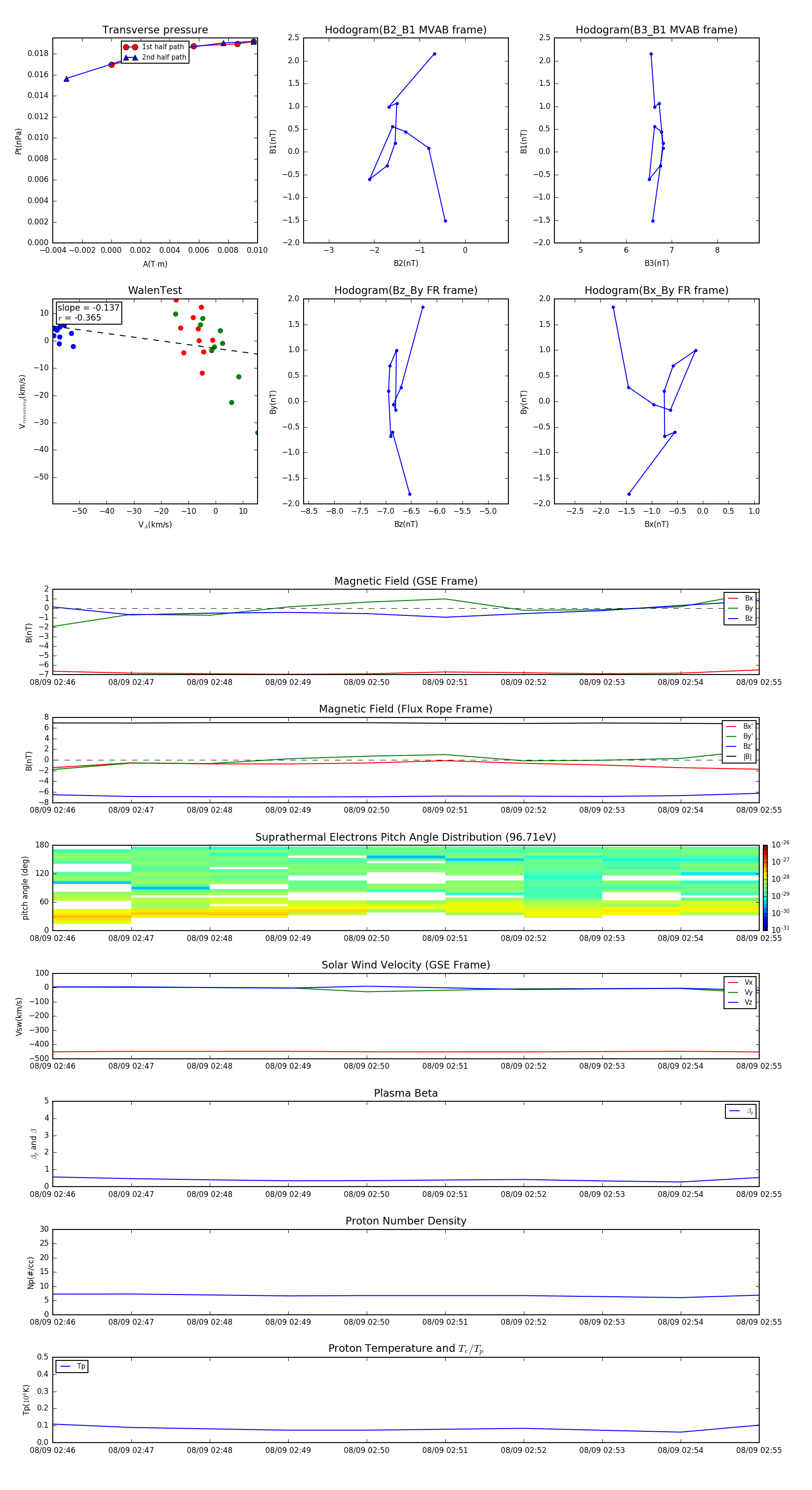
Flux Rope in 2016

Flux Rope Event 2016-08-09 02:46 ~ 2016-08-09 02:55 (10 minutes)


plot