HOME   LIST
‹–   –›

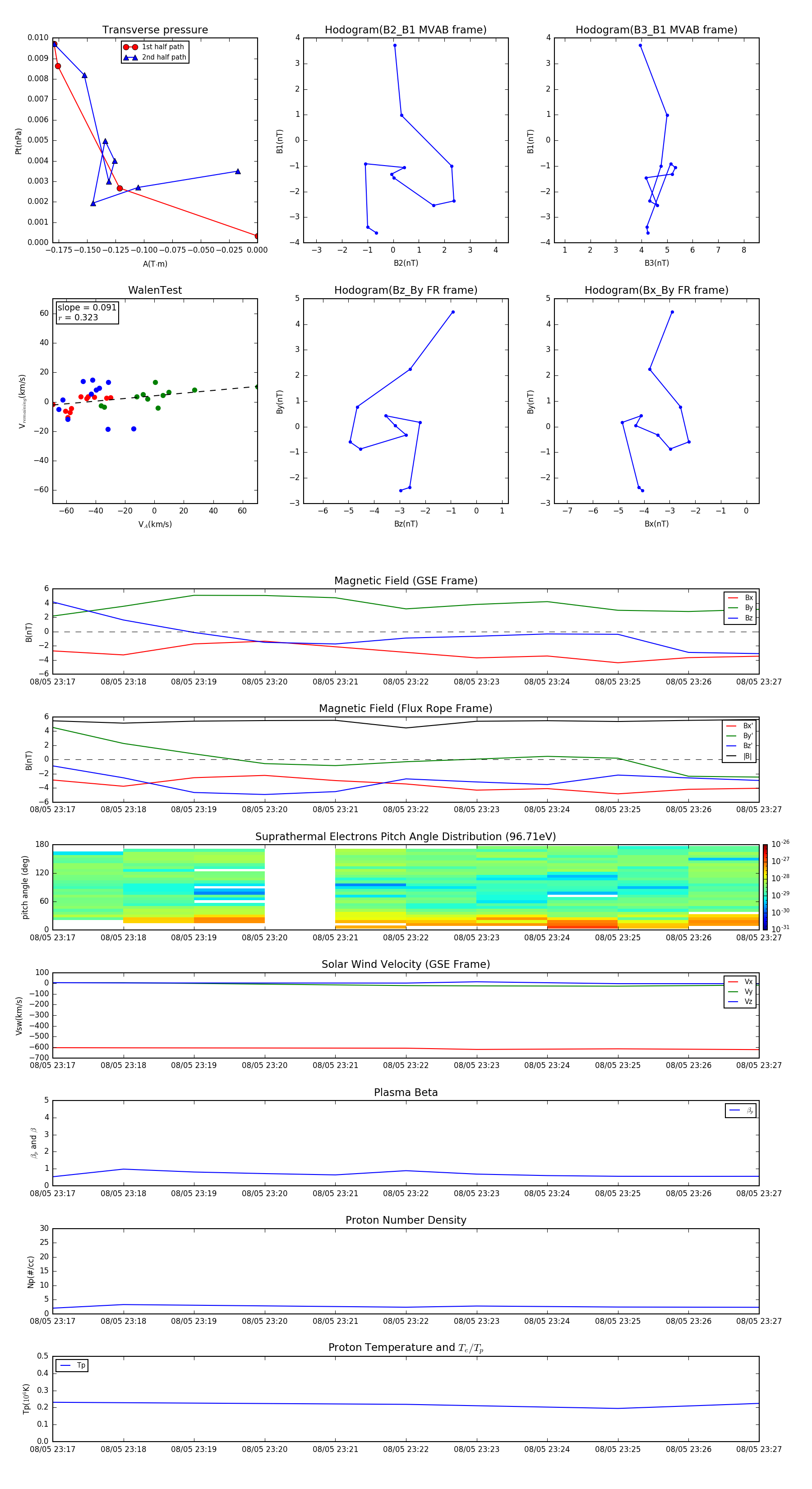
Flux Rope in 2016

Flux Rope Event 2016-08-05 23:17 ~ 2016-08-05 23:27 (11 minutes)


plot