HOME   LIST
‹–   –›

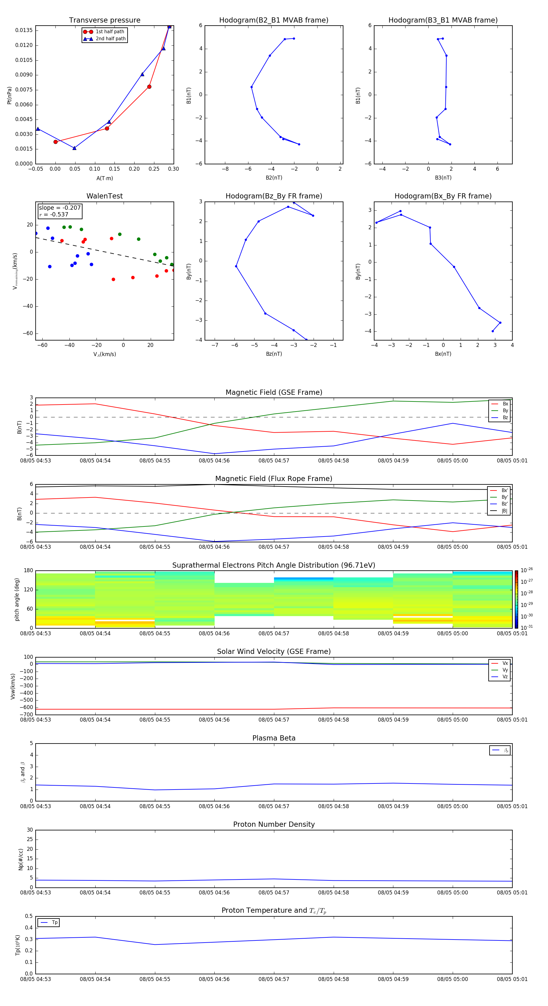
Flux Rope in 2016

Flux Rope Event 2016-08-05 04:53 ~ 2016-08-05 05:01 (9 minutes)


plot