HOME   LIST
‹–   –›

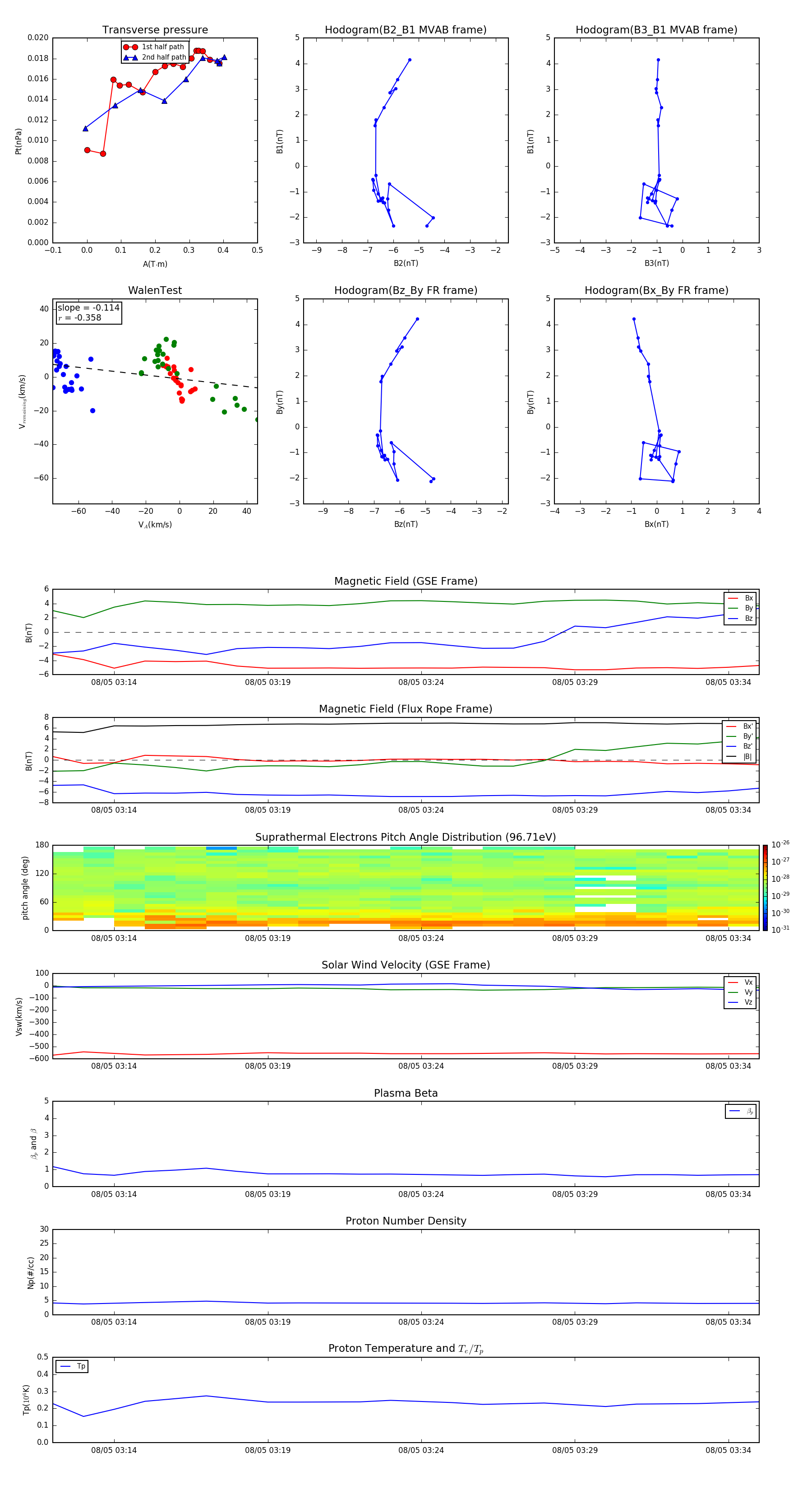
Flux Rope in 2016

Flux Rope Event 2016-08-05 03:12 ~ 2016-08-05 03:35 (24 minutes)


plot