HOME   LIST
‹–   –›

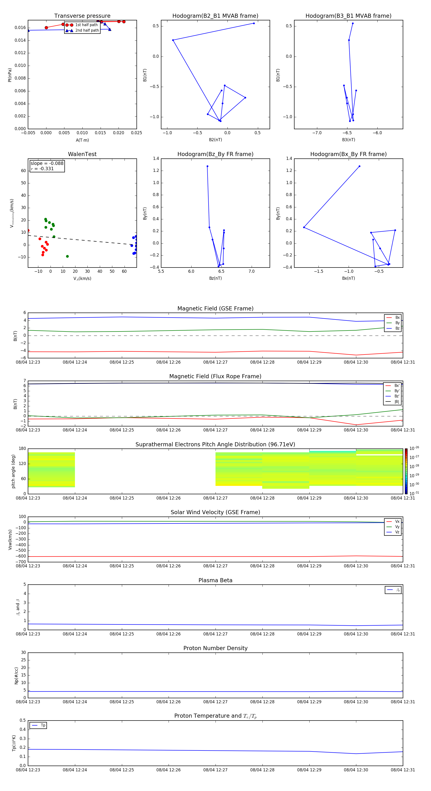
Flux Rope in 2016

Flux Rope Event 2016-08-04 12:23 ~ 2016-08-04 12:31 (9 minutes)


plot