HOME   LIST
‹–   –›

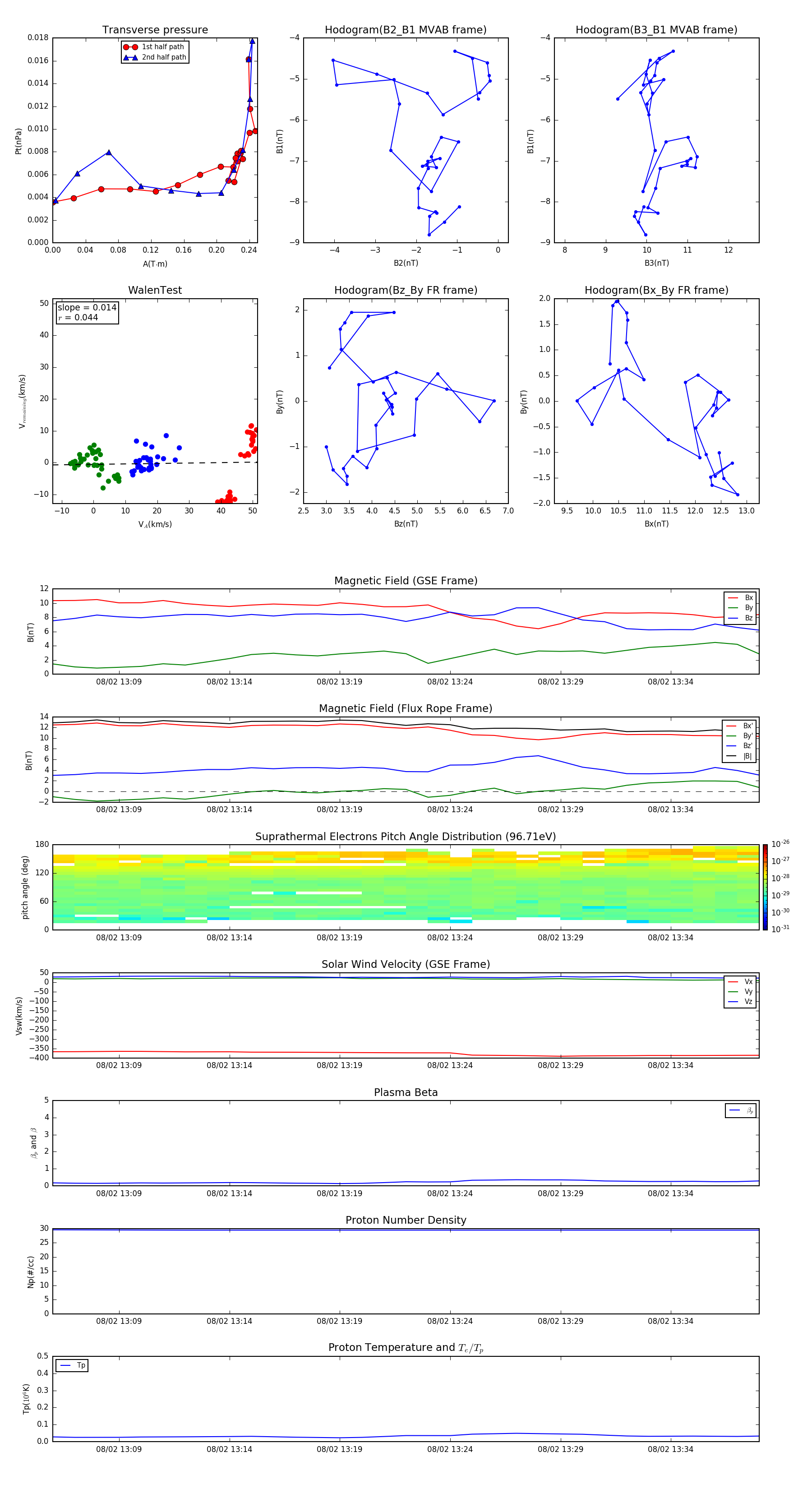
Flux Rope in 2016

Flux Rope Event 2016-08-02 13:06 ~ 2016-08-02 13:38 (33 minutes)


plot