HOME   LIST
‹–   –›

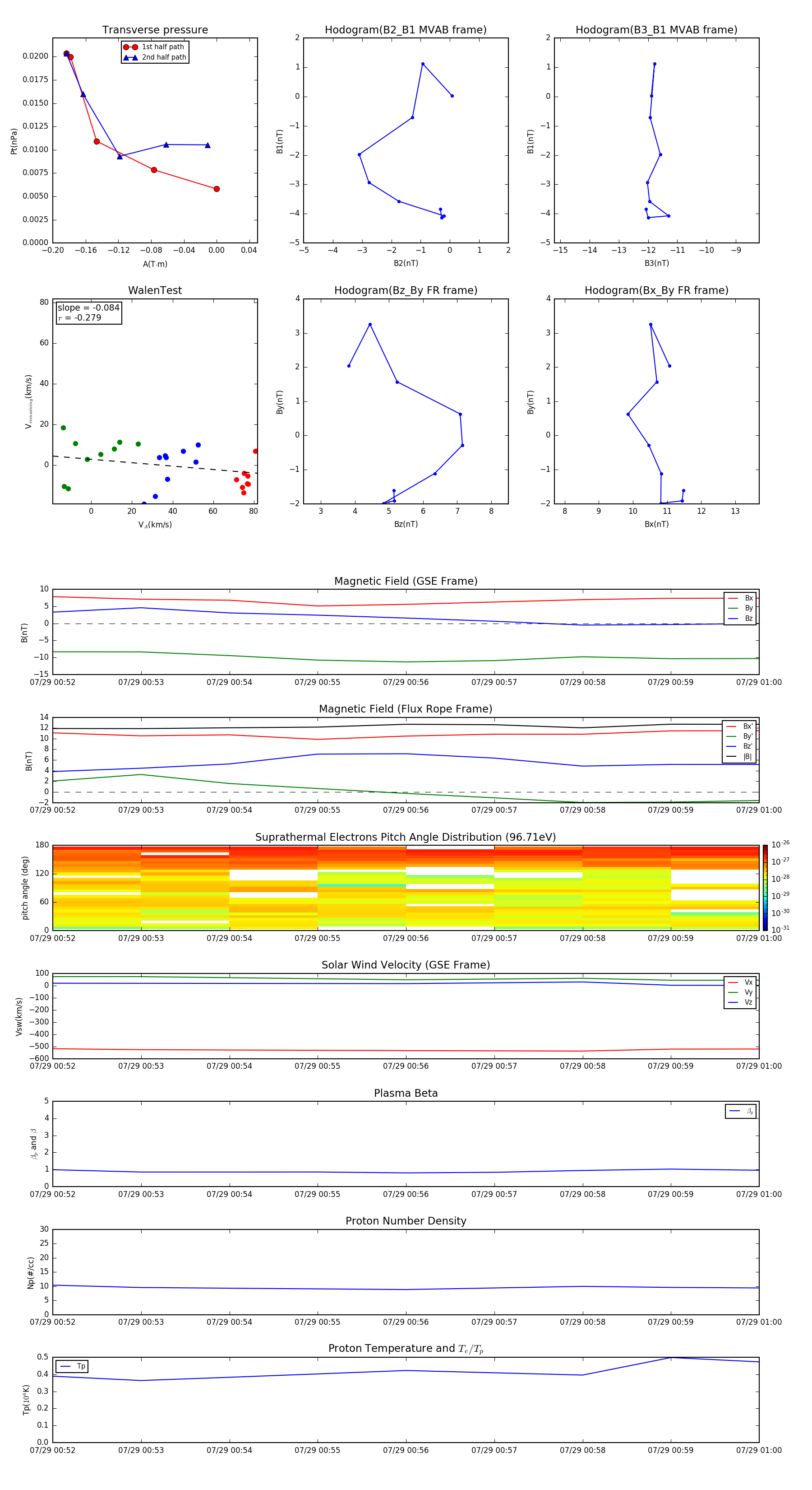
Flux Rope in 2016

Flux Rope Event 2016-07-29 00:52 ~ 2016-07-29 01:00 (9 minutes)


plot