HOME   LIST
‹–   –›

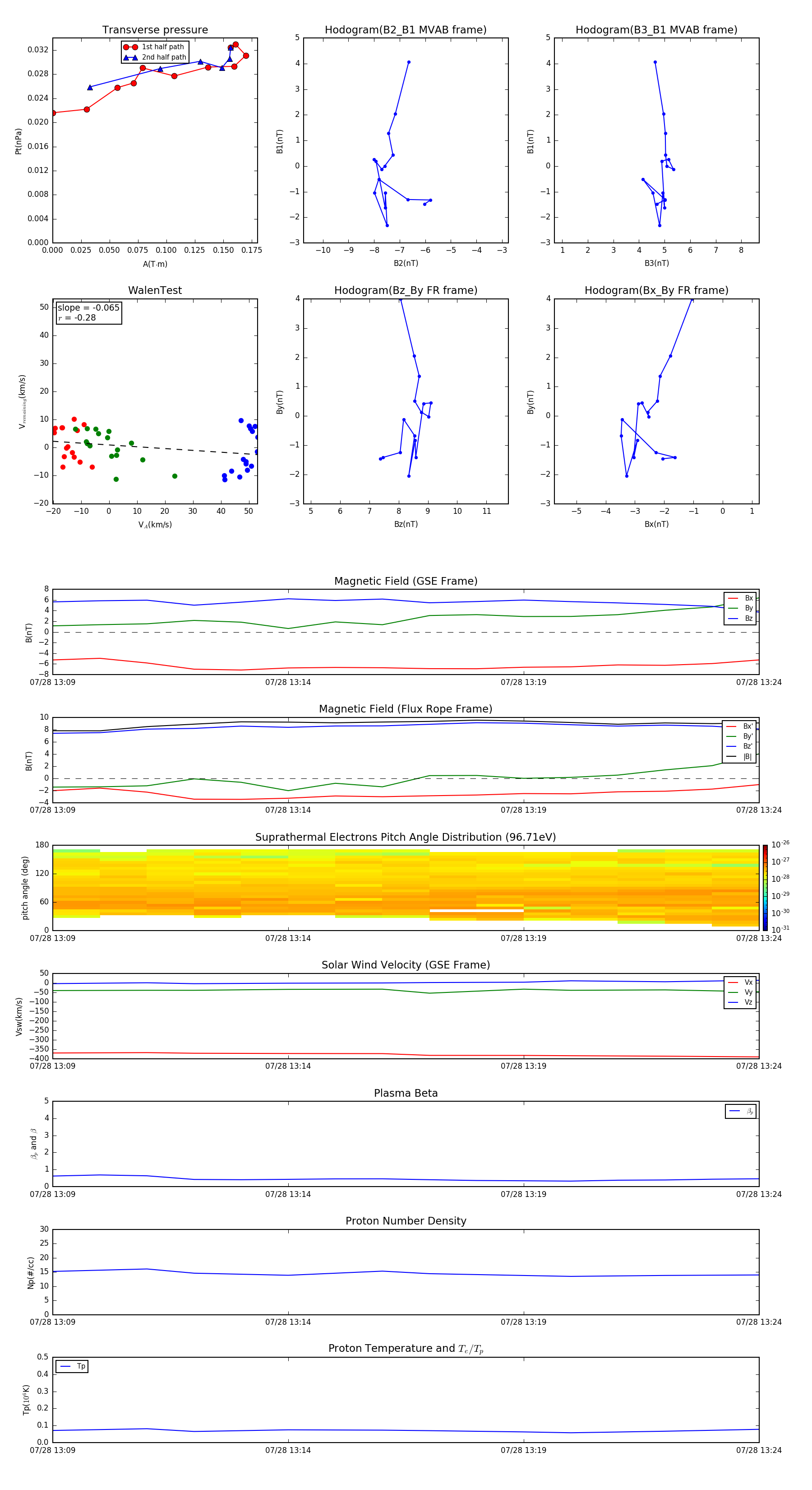
Flux Rope in 2016

Flux Rope Event 2016-07-28 13:09 ~ 2016-07-28 13:24 (16 minutes)


plot