HOME   LIST
‹–   –›

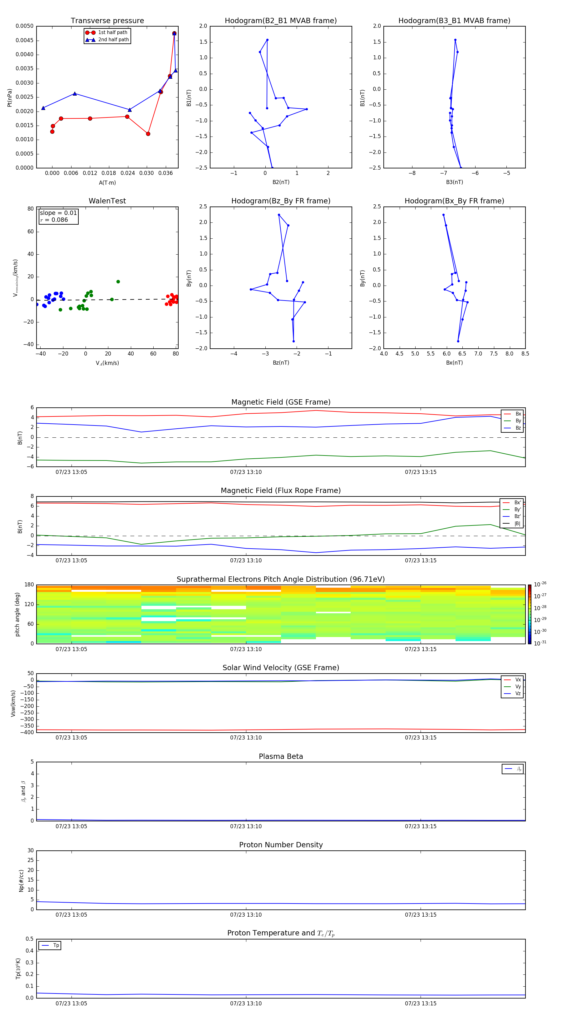
Flux Rope in 2016

Flux Rope Event 2016-07-23 13:04 ~ 2016-07-23 13:18 (15 minutes)


plot