HOME   LIST
‹–   –›

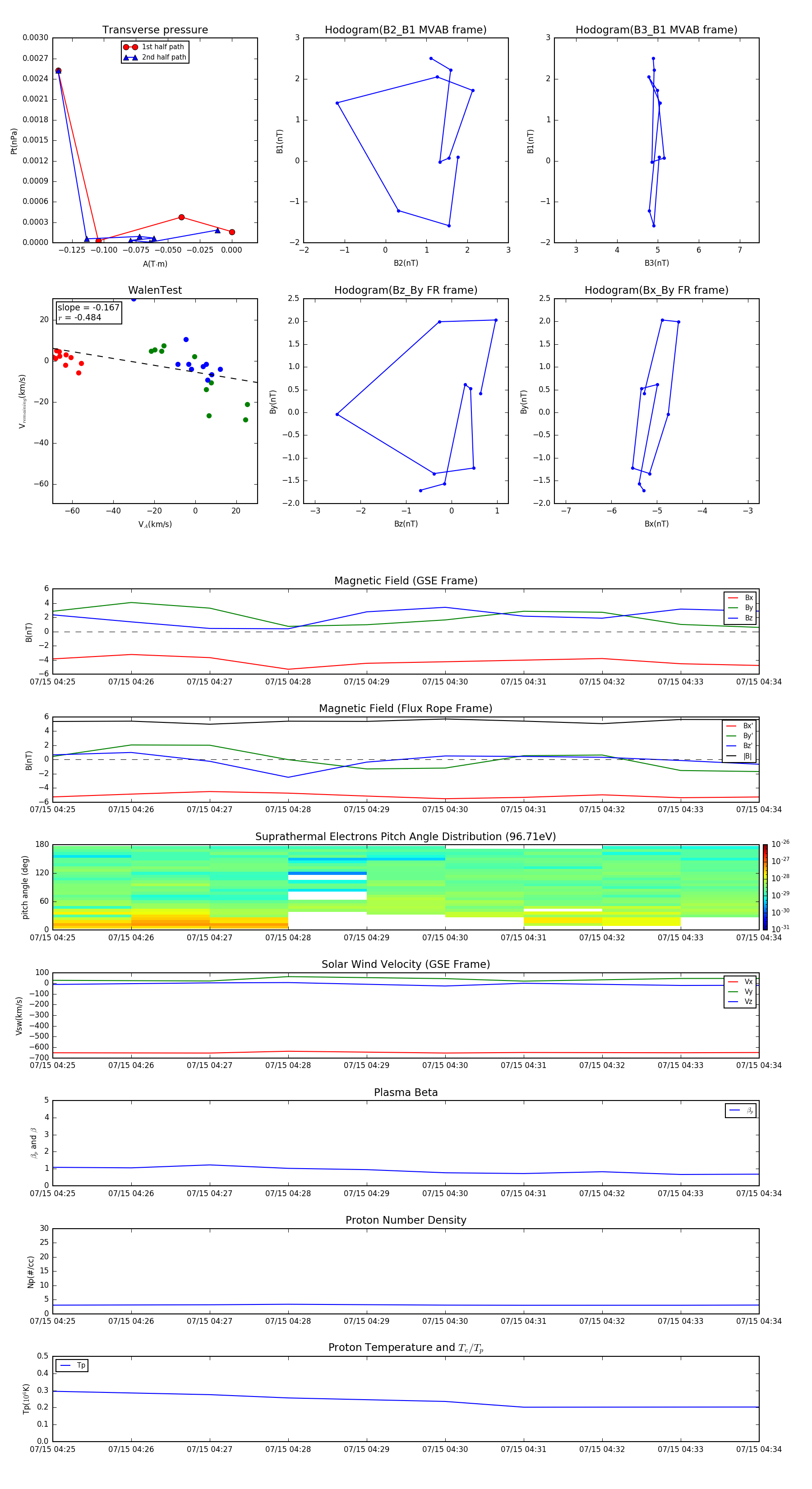
Flux Rope in 2016

Flux Rope Event 2016-07-15 04:25 ~ 2016-07-15 04:34 (10 minutes)


plot