HOME   LIST
‹–   –›

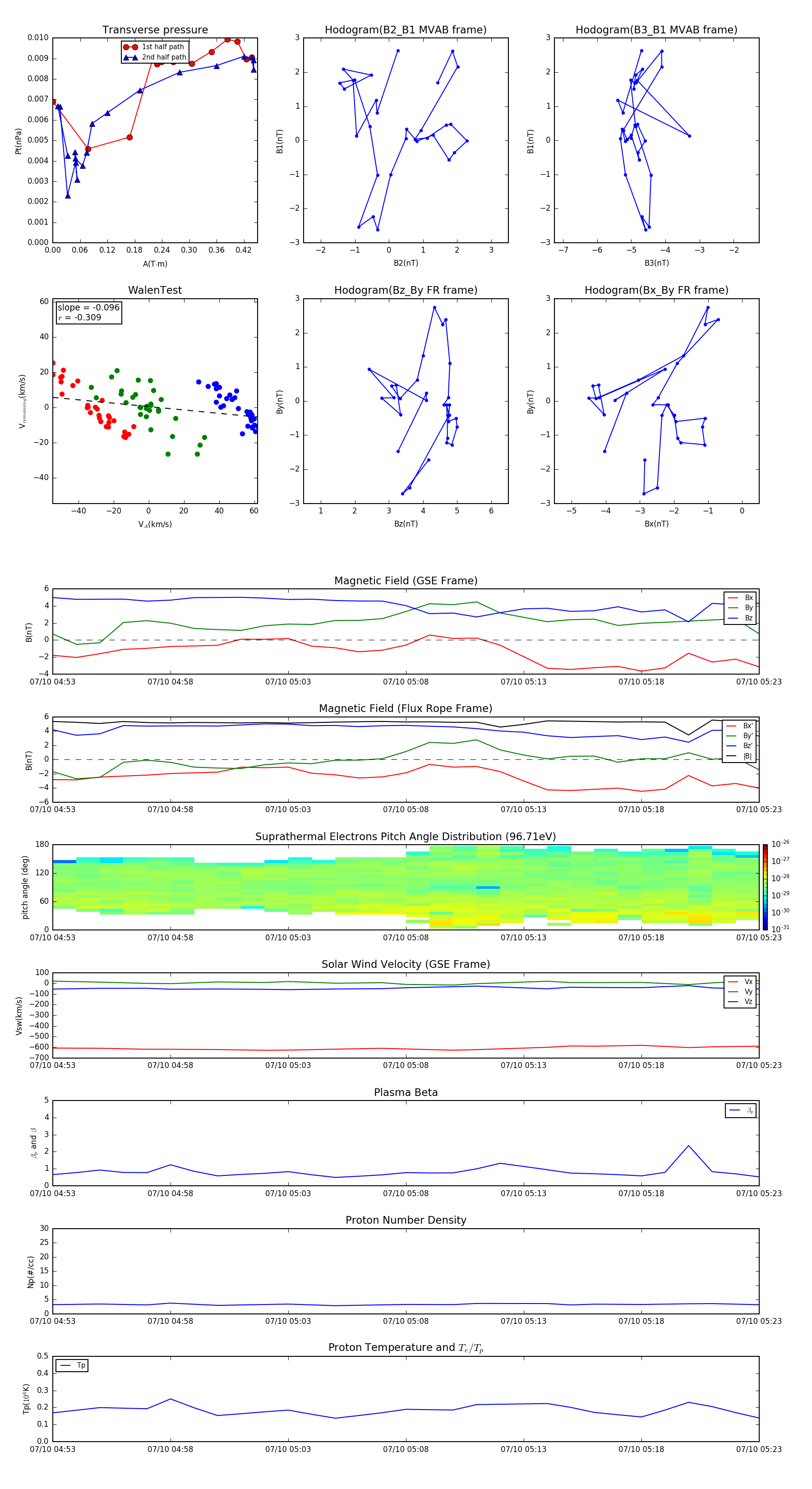
Flux Rope in 2016

Flux Rope Event 2016-07-10 04:53 ~ 2016-07-10 05:23 (31 minutes)


plot