HOME   LIST
‹–   –›

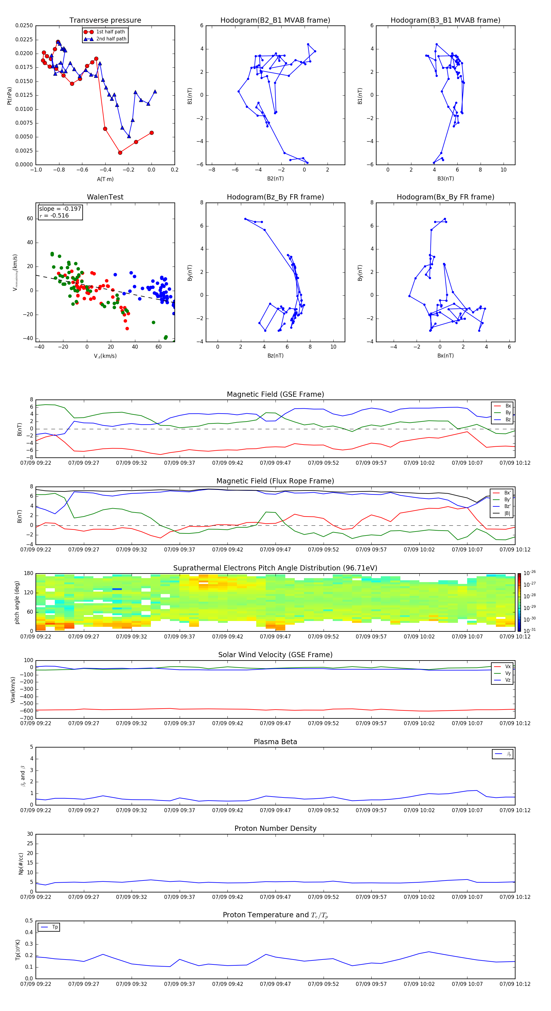
Flux Rope in 2016

Flux Rope Event 2016-07-09 09:22 ~ 2016-07-09 10:12 (51 minutes)


plot