HOME   LIST
‹–   –›

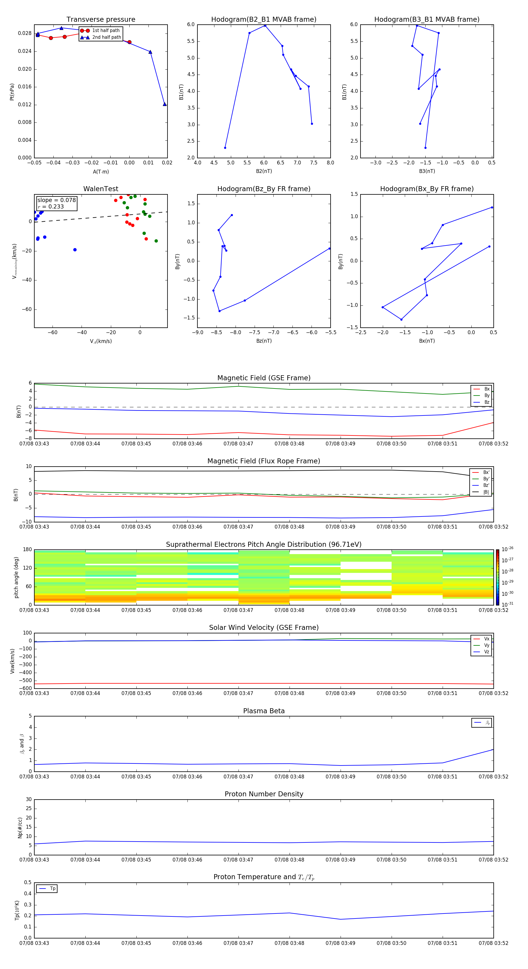
Flux Rope in 2016

Flux Rope Event 2016-07-08 03:43 ~ 2016-07-08 03:52 (10 minutes)


plot