HOME   LIST
‹–   –›

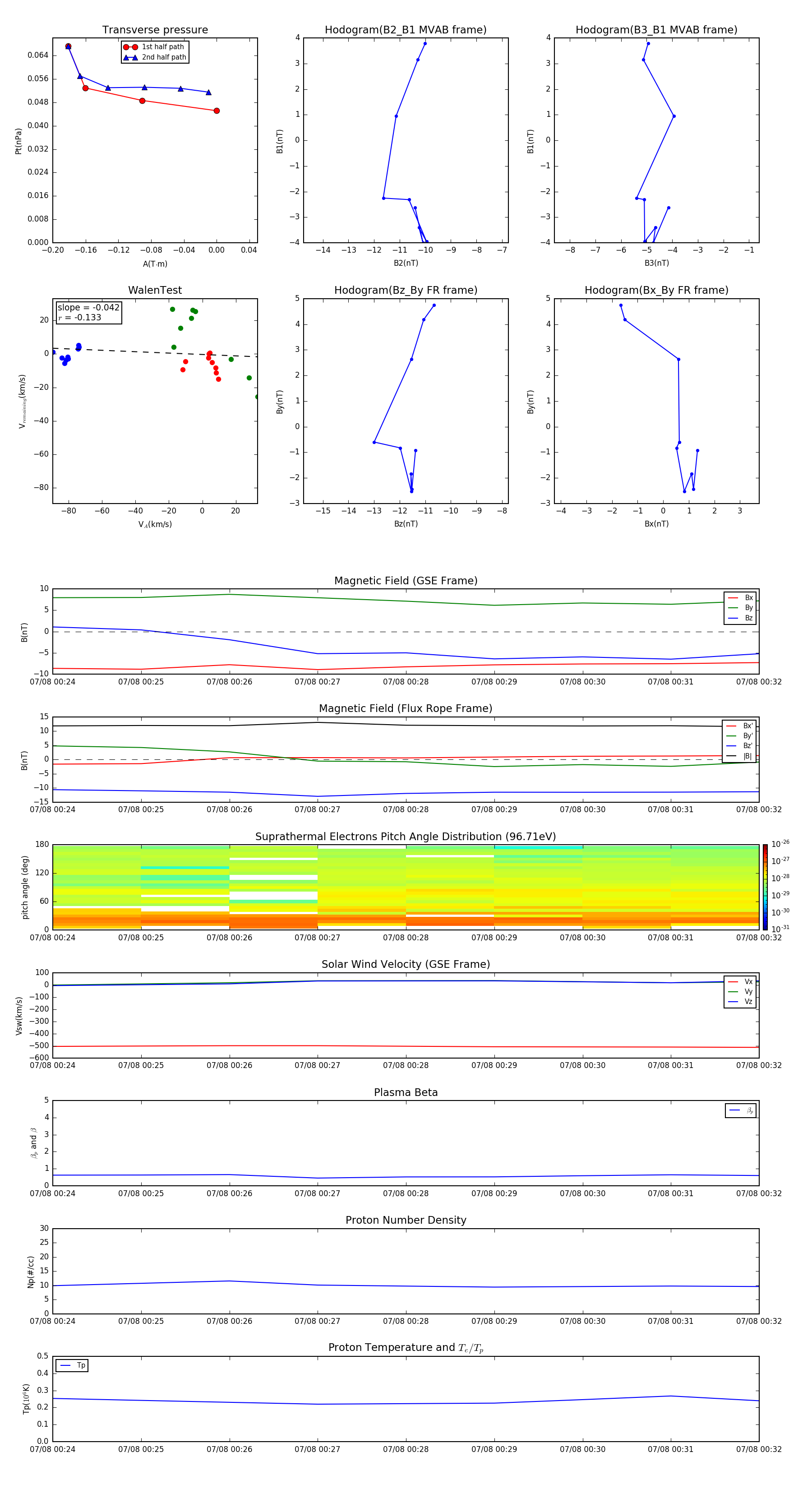
Flux Rope in 2016

Flux Rope Event 2016-07-08 00:24 ~ 2016-07-08 00:32 (9 minutes)


plot