HOME   LIST
‹–   –›

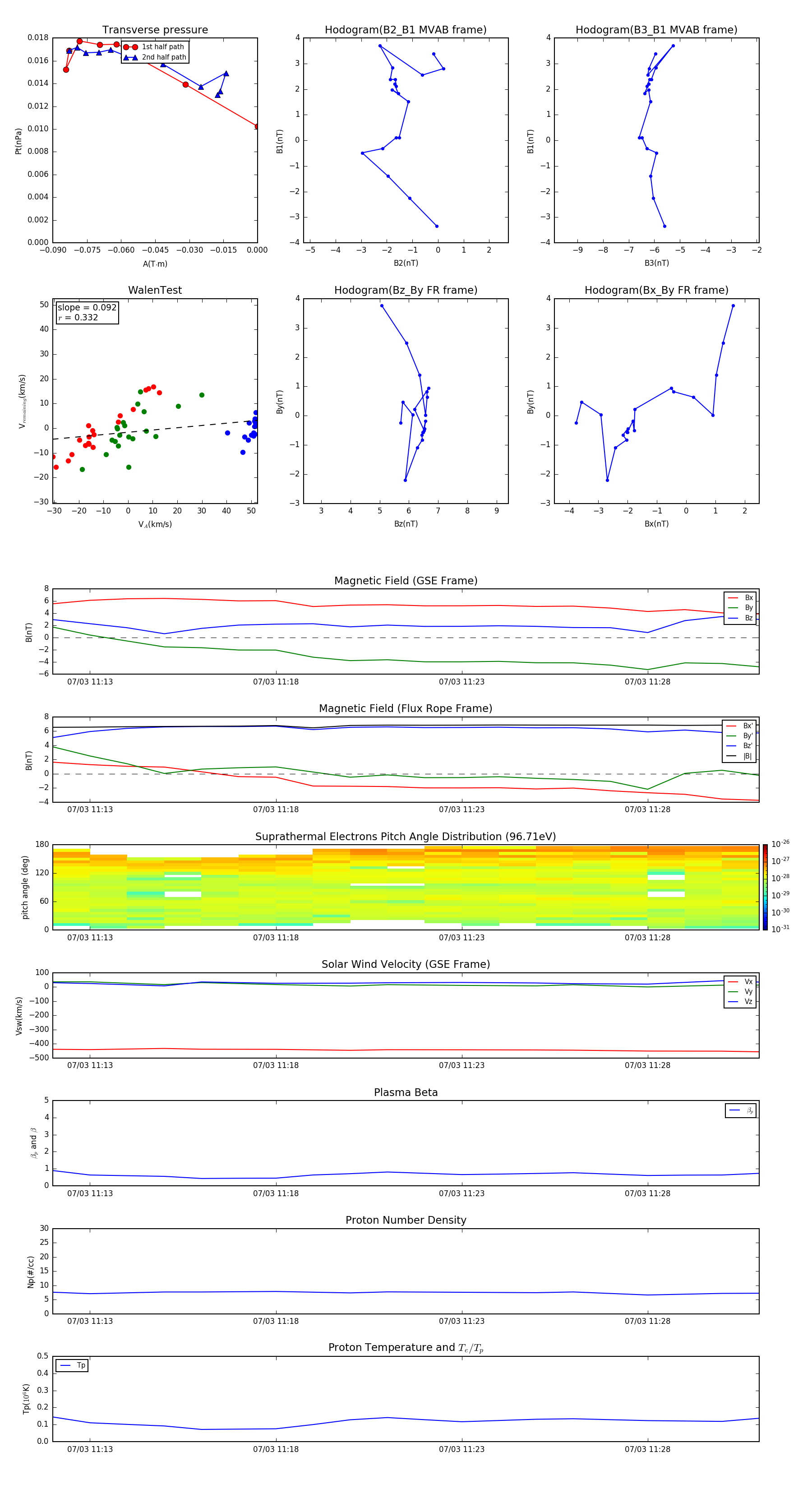
Flux Rope in 2016

Flux Rope Event 2016-07-03 11:12 ~ 2016-07-03 11:31 (20 minutes)


plot