HOME   LIST
‹–   –›

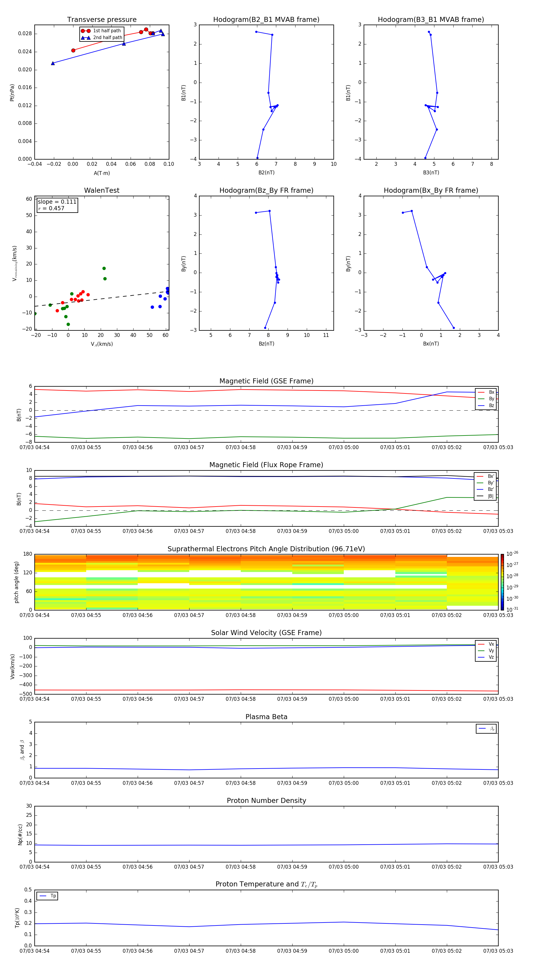
Flux Rope in 2016

Flux Rope Event 2016-07-03 04:54 ~ 2016-07-03 05:03 (10 minutes)


plot