HOME   LIST
‹–   –›

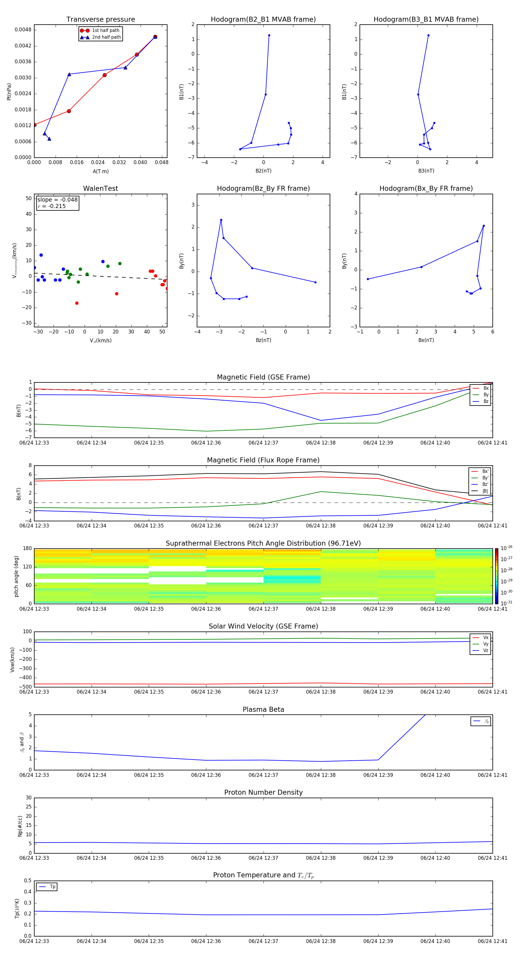
Flux Rope in 2016

Flux Rope Event 2016-06-24 12:33 ~ 2016-06-24 12:41 (9 minutes)


plot