HOME   LIST
‹–   –›

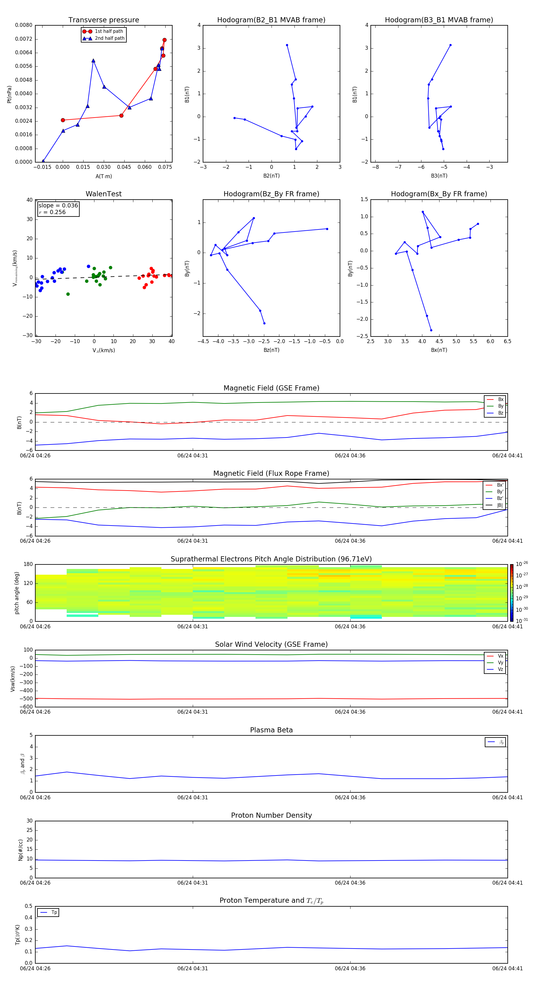
Flux Rope in 2016

Flux Rope Event 2016-06-24 04:26 ~ 2016-06-24 04:41 (16 minutes)


plot