HOME   LIST
‹–   –›

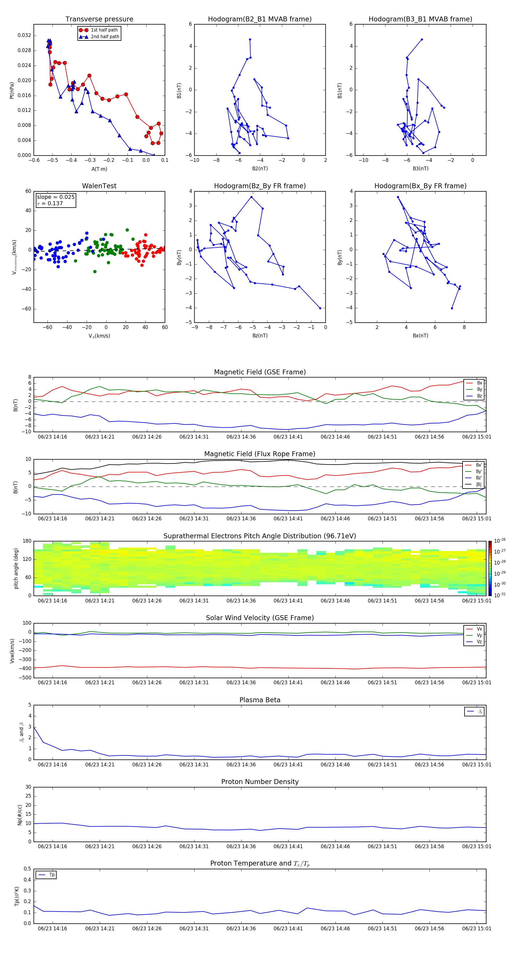
Flux Rope in 2016

Flux Rope Event 2016-06-23 14:14 ~ 2016-06-23 15:02 (49 minutes)


plot