HOME   LIST
‹–   –›

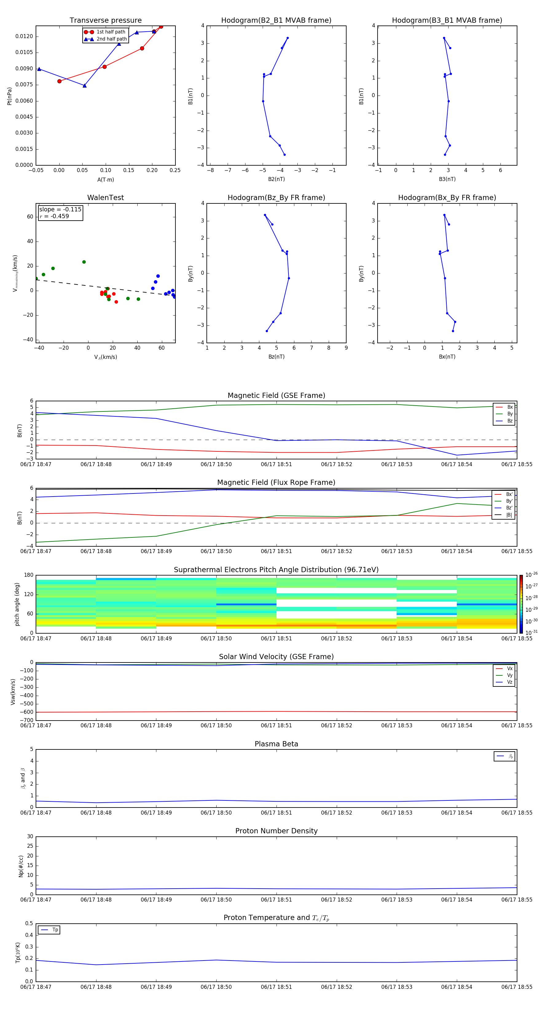
Flux Rope in 2016

Flux Rope Event 2016-06-17 18:47 ~ 2016-06-17 18:55 (9 minutes)


plot