HOME   LIST
‹–   –›

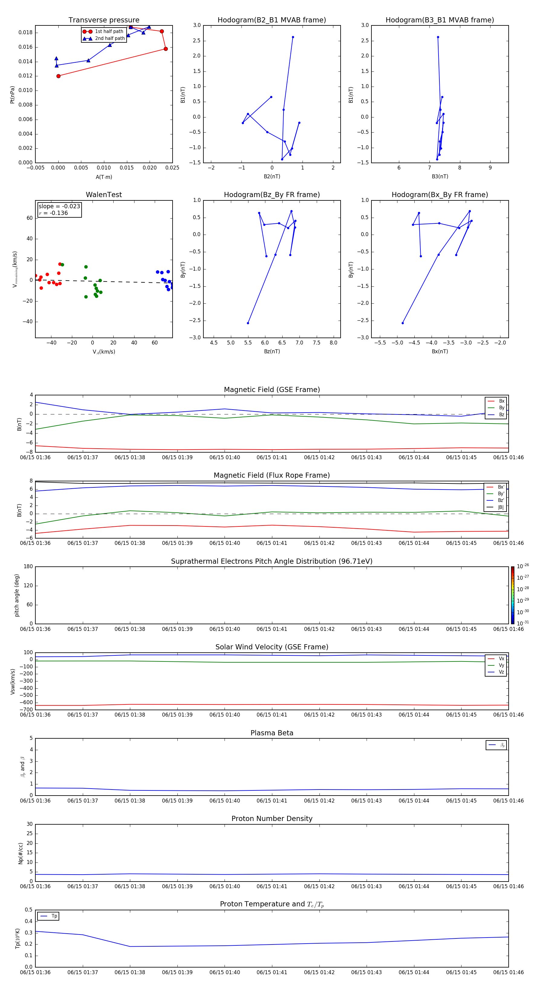
Flux Rope in 2016

Flux Rope Event 2016-06-15 01:36 ~ 2016-06-15 01:46 (11 minutes)


plot